一文解释什么是供应链管理,通俗易懂!

供应商srm管理软件,供应商srm管理系统,srm采购管理软件

我们就先不讲那些生涩的定义和概念了,先来讲个小故事吧。

作为新时代的新青年,我们日常生活中肯定少不了点外卖吧:

----“你”想吃炸鸡,于是在订餐软件上下单,这是市场需求
----接到订单后“我”询问“小王”,他告诉我现有的物料数量,这是供应链部门提供了“在制品”、“原材料库存清单”。
----“我”根据需求计算所需物料,形成“物料清单”,再结合“小王”提供的“库存清单”,做出“所缺物料采购计划”。
----“小王”向“老李”下达采购订单,并支付货款,“老李”将鸡肉、调料送达完成物流配送。
----“小王”将做好的炸鸡送到“你”家,就是将商品销售给最终消费者/分销商。
----你收到炸鸡后很开心,给了好评,这是反馈。

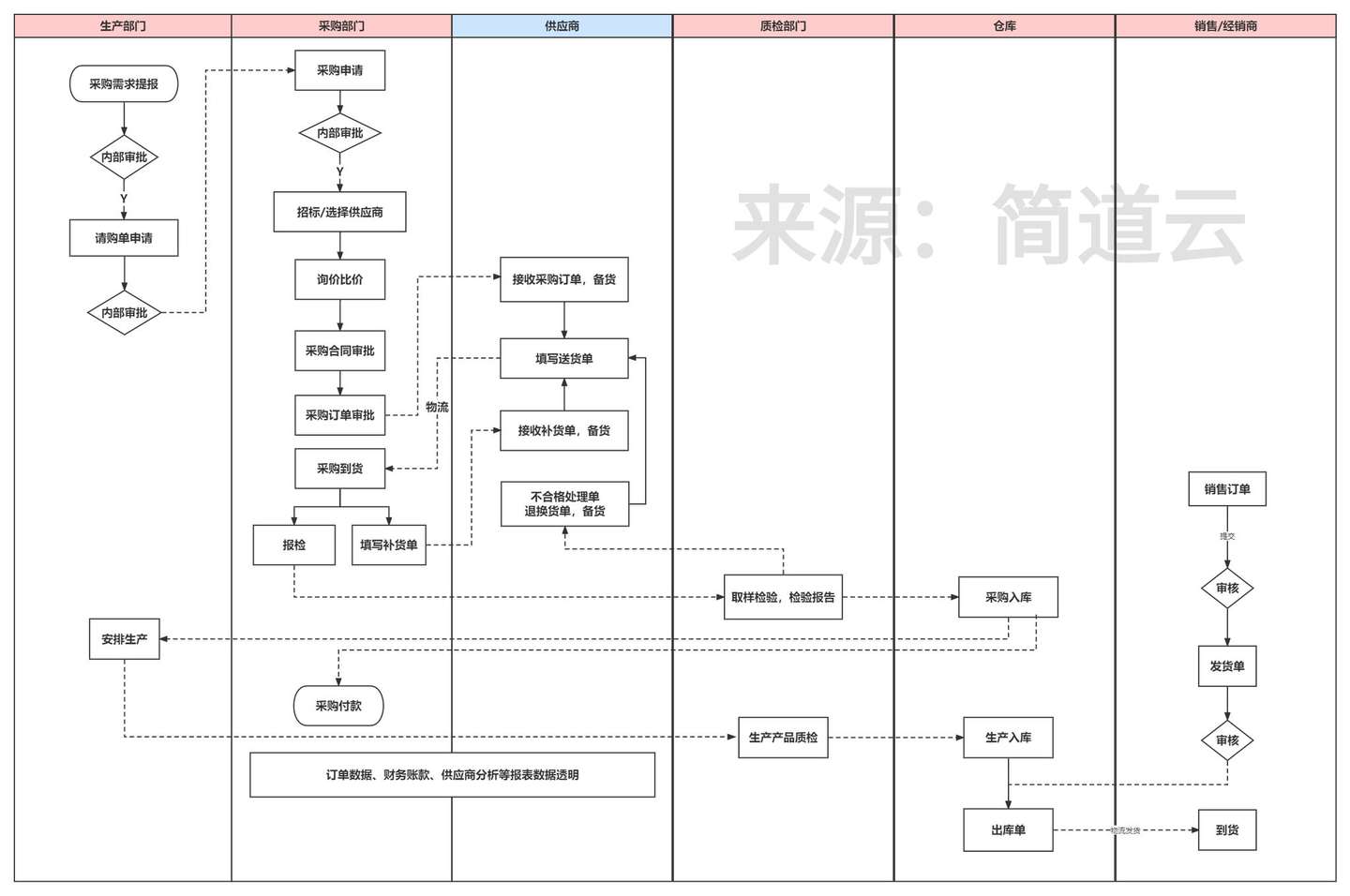
这整个过程用专业术语捋下来就是这样的:

供应商srm管理软件,供应商srm管理系统,srm采购管理软件

在这一过程中,私房炸鸡厨师就是制造商,炸鸡爱好者就相当于分销商/零售商/最终消费者,炸鸡店小帮手更加类似于一个供应链部门,同时也承担仓库管理、物流配送相关职责;而生鲜、调味品店老板则扮演供应商的角色。

炸鸡店老板根据顾客的需求计算出所缺原材料,列出采购计划,将采购回来的原材料进行加工,然后厂家发货,通过物流送到零售商手中,再从零售商最终转移到客户的手中,这些所有都被包括在供应链之内。我们可以由此引出供应链的具体定义。

一、供应链管理的定义

供应链,说白了就是采购把东西买进来,生产去加工增值,物流去配送给客户,环环相扣,就形成了供应链。它是由“原材料供应-厂家生产-分销商/零售商销售-消费者”构成的网状链条。

而供应链管理就是对供应链的每一个环节进行管理和把控,强调的就是“链条”的概念,是每一个从采购到销售的每一个环节才构建起了完整的供应链链条。

二、供应链管理的关键

供应链管理是一条完整的链条,那么工作的重心必然各有侧重,想要做好整个链条的管理,重要的是要把控好关键环节,那么供应链管理的关键究竟是什么呢?

答案是:供应商关系管理!

你以为供应商关系管理就是管理好供应商吗?

不!大错特错!

供应商关系管理既要管理好供应商,又要管理好自身的采购需求,采购和供应作为供应链管理的最上游环节起着举足轻重的关键作用,关系到了整个链条的管理效果。

所以供应商关系管理其实是采购管理和供应商管理结合的一个更大的流程闭环:

寻找供应商-供应商准入(资质认证、信息管理)-报价比价-确定合作(合同、订单)-合作完成(收发货、质量审核、采购入库、财务对账开发票打款)-考核评分-优化改进-继续开展新一轮合作或淘汰。

供应商srm管理软件,供应商srm管理系统,srm采购管理软件

三、供应链管理的实践

上文提到了供应商关系管理的特殊地位和重要作用,我们要将这种采供结合的管理理念应用于我们的工作实践中。

目前有一种新型的采购合作方式是将供应商加入到自己的外部通讯录里,像管理企业内各部门之间的业务协作那样和外部供应商开展协作。基于简道云的组织互联功能,企业可以快速连接供应商并给每个供应商设置对应的权限,让他们也能填报数据、审批流程、查看报表,真正参与到业务流程中。

供应商srm管理软件,供应商srm管理系统,srm采购管理软件

基于以上功能,再参考这套SRM供应商管理系统,分享给大家参照来看供应商关系管理是如何付诸实践的。

1.供应商全生命周期协同管理

想要做好供应商管理,就要规范管理,从【工商认证→准入→考核→评级→改进优化】的供应商管理流程,沉淀优秀供应商资源,提升供应商管理效率和质量。

供应商srm管理软件,供应商srm管理系统,srm采购管理软件

2.采购需求管理

想要做好采购管理工作,就要管理从需求、寻源到订单执行的采购全流程,构建业务闭环,还要搭建企业采购中心,实现采购需求高效管理。

供应商srm管理软件,供应商srm管理系统,srm采购管理软件

3.采供双方流程化管理

采供双方协作过程数据实时同步,真正实现双方信息实时透明。推动采购端需求协同、与供应商之间的订单协同、发货协同、质量协同、财务协同等等,专业流程化管理,业务追踪一步到位,实现采供双方效益的最大化。

供应商srm管理软件,供应商srm管理系统,srm采购管理软件
(跟进订单状态,合同管理)
供应商srm管理软件,供应商srm管理系统,srm采购管理软件
(供应商协同,发货管理)
供应商srm管理软件,供应商srm管理系统,srm采购管理软件
(系统识别发票,财务管理)

4.质量监控,数据分析

SRM供应商管理系统配备了强大的数据分析功能,能够实现对采购过程不同维度数据的自动化实时分析,如采购申请到货、供应商考核管理等数据,对其进行公开展示,有助于对供应商的质量监控,形成督促与制约。

供应商srm管理软件,供应商srm管理系统,srm采购管理软件
(采购需求分析)
供应商srm管理软件,供应商srm管理系统,srm采购管理软件
(供应商招标情况公示)

5.财务保障,多端协作

对于采购方来说,供应链管理环节结束,财务管理环节的对账结算至关重要,这与公司切身的经济利益息息相关,现在可以在SRM供应商管理系统上实现线上对账,选择对账周期即可自动生成对账数据并打印对账单,采购审核无误后可快速完成对账。

供应商srm管理软件,供应商srm管理系统,srm采购管理软件

对于供应商的管理者来说,要做到消息及时查收,手机便携式协作就方便多了。要保证使用者可以在钉钉、微信等移动端接收消息、处理相关业务,进行数据的录入、查询、共享、分析等操作。

供应商srm管理软件,供应商srm管理系统,srm采购管理软件

以上就是供应链管理的一些经验分享,在数字化转型的今天,在实现供应链协同的路上,我们都是摸着石头过河,但当手中有了称手的工具,我们的工作必能够事半功倍。

供应商srm管理软件,供应商srm管理系统,srm采购管理软件

THE END
一文解释什么是供应链管理,通俗易懂!
我们就先不讲那些生涩的定义和概念了,先来讲个小故事吧。 作为新时代的新青年,我们日常生活中肯定少不了点外卖吧: ----“你”想吃炸鸡,于是在订餐软件上下……