简道云官方,品牌logo,产品名称
Android 客户端Beta

扫描下载

注册
为什么需要零代码
对于大型企业组织
随着企业组织之间的数字化发展进程愈渐深入,IT部门收到的需求量开始变得难以应付,以及经验丰富的开发人员短缺的事实,不具备相关学科专业背景或不具备应用开发经验的公民开发者将借助零代码工具进行应用程序的开发。
立即体验
对于中小微企业组织
随着企业组织跟进数字化发展的进程,将会面临预算与人员双重短缺的困境,零代码工具更具弹性的价格以及更低的技术门槛,将让更多富有探索精神的创业者、管理者乃至基层员工投入到应用开发中。
立即体验
零代码开发的优势
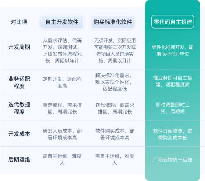
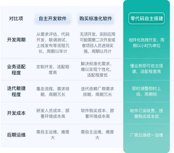
零代码平台在企业数字化转型的过程中不可或缺,这要从零代码的特性讲起。企业想要实现某个业务问题的信息化、数字化,常规的选择一是自主开发软件,不具备软件开发能力的企业第二个常规选择是购买成品化软件。但这两种方式都存在一定的问题,而零代码开发平台可以作为很好的补充或者替代选择。
对比项
开发周期
业务适配程度
迭代敏捷程度
开发成本
后期运维
自主开发软件
需求评估、代码开发、联调测试、上线发布等流程冗长,周期以年计
定制开发,适配程度高
重走流程,需求排期,周期冗长
研发人员成本、部署环境成本高
需自主运维,难度大
购买标准化软件
无须开发,实际应用可能需要二次开发或者项目人员进场实施,周期以月计
解决标准化需求,难以实现个性化,适配程度低
迭代依赖厂商需求排期,周期冗长
软件购买成本、部署环境成本高
需自主运维,难度大
零代码自主搭建
组件化拖拽开发,周期以小时为单位
懂业务即可自主搭建,适配程度高
即时调整即时上线,周期短
软件订阅收费,按需购买成本低
厂商云端统一运维
零代码与数字化转型飞轮
零代码平台凭借“多”“快”“好”“省”的应用开发特性,能够有效地解决企业和组织在数字化转型过程中遇到的全局优化与碎片供给、稳定经营与敏捷迭代、成本与效率、少数推动与全员参与的矛盾,帮助组织降本增效、提升用户体验、乃至激发组织活力,实现数字化转型的终极目的。
提升效率
效率是企业的生命线,降本增效也是信息化、数字化必然要提及的目的之一。效率提升就是指通过数字化手段简化流程、释放人力,提升协作效率,实现对成本的极大优化,通过全量全要素的数据采集实现数据互联互通,数据报告实时呈现,实现对决策质量的极大提升,最终通过效率构成企业的核心竞争力。
企业实践
同盟冷链:冷链综合业务管理平台,降低库存差错率4‱,装卸率提高30%
河南同盟冷链仓储有限公司,是全托管的第三方仓储服务公司,在寻找与业务定位相匹配的通用仓管软件未果后,选择基于简道云的自主搭建能力为公司投资9.78亿元兴建的冷链物流港开发的综合业务管理平台,实现了车辆预约排队、装卸进度实时监控、装卸工装卸费实时计算、库存/货龄等报表实时生成、客户在线对账、运营大数据等模块和功能。节约了100万元的开发与维护费用,库存差错率由上线前的5‱下降到1‱ ,装卸效率提高30%以上,财务和报表人员从原来的8人缩减为1人,获得了合作伙伴的高度评价。
了解更多>>
提升用户体验
企业是一张协作的价值网。数字化转型的另一个重要目的是让与企业打交道的用户,体验更好。这里的用户不单单是指客户或者消费者,还包括自己的员工、供应商、经销商、合作伙伴、监管单位等等,让这些在价值网中的每个节点在协作中、在跟企业做生意的过程中能够变得更简单、更安全、更愉悦,这在体验经济时代尤为重要。
企业实践
诺盾消防:四周完成三方协作系统的搭建,沟通效率提升80%
浙江诺盾消防基于简道云的自主搭建能力和企业互联的功能,仅仅4周就落地了代理商、供应商、劳务服务商管理系统。使其能直接参与到诺盾消防的实际业务中,并且通过灵活分配权限,让需要共享的信息可以直接同步到三方:代理商实现在线查阅库存,订货下单,跟踪发货进展;供应商实现在线询价、报价、发货、入库、单据批量打印等;劳务服务商实现在线劳务人员信息登记、安全、日报、产值等线上管理。改变以往人工+Excel的协作方式,各环节提升沟通效率至少80%以上,极大改善协作体验。
了解更多>>
激发组织活力
激发组织活力就是指通过数字化手段在实现用户体验和效率提升的同时对整个企业的交易模式、组织模式、治理模式带来的改变,数字化带来的转变深入到企业的骨骼与血肉之中。能够彻底激发组织的活力,让更多企业成员参与到组织的变革与创新中来,带来持久的改变。
企业实践
视源股份:零代码平台超50%应用由业务开发,成创新孵化器
广州视源电子科技股份有限公司是胡润中国500强企业,主营业务为液晶显示主控板卡和交互智能平板的设计、研发与销售。在视源股份内部,存在著ITBP的岗位,ITBP就好像是IT部门的产品经理,连接著IT部门和业务部门,分析和验证业务部门的需求。在ITBP的教练、引导下,许多来自不同端口的业务同事参与到了这场“全民开发”的浪潮中来。这些业务开发者们用简道云搭建了经销商管理、售后满意度调查、物业巡检、餐厅预约管理、人力预算编制管理等应用。目前视源股份160多个应用中,已经有超过一半的应用来自业务人员,使用场景基本覆盖公司各产品线和业务线。
了解更多>>
企业零代码应用开发白皮书
简道云客户成功团队结合近10000家合作客户的服务经验,历时三月整理,整理七大模块,从需求分析、应用搭建到推广使用,全面阐述如何在企业和组织内部落地零代码应用开发平台,助力数字化转型。
领取白皮书
延伸阅读
客户案例
丰富的零代码实践
立即了解
资料中心
零代码干货资料合集
立即了解
学习路径
从入门到精通简道云
立即了解
准备好迎接企业零代码数字化转型了吗?
准备好迎接企业
零代码数字化转型了吗?
无论中小企业还是大型组织,简道云都有适合你的数字化转型方案
立即体验
*现在注册即可领取外部互联、数据工厂、智能助手等高级功能15天免费使用。
*现在注册即可领取外部互联、数据工厂、
智能助手等高级功能15天免费使用。
预约演示
电话咨询
官网免费咨询热线
400-111-0890
微信咨询
扫码获取产品介绍资料
简道云官方微信号
电话咨询
立即体验
可以介绍下简道云吗?
你们是怎么收费的?
有人对接吗?
怎么购买?
销售怎么联系?
在线客服
在线咨询