客户管理制度详解:如何提升客户满意度?客户管理制度有效实施有哪些关键?
客户管理制度是企业实现高效客户关系维护与业务增长的核心保障。其主要作用体现在:1、规范客户信息管理流程,2、提升客户满意度,3、促进销售转化,4、降低流失率,5、强化团队协作能力。 其中,规范客户信息管理流程至关重要。通过标准化数据录入、跟进和共享机制,使得所有销售及服务人员都能精准掌握客户动态,极大减少遗漏与重复沟通问题。例如,引入简道云CRM系统,可实现多角色分级权限设置和自动化数据同步,从源头提升信息透明度和追踪效率,为后续的营销决策和服务优化奠定坚实基础。
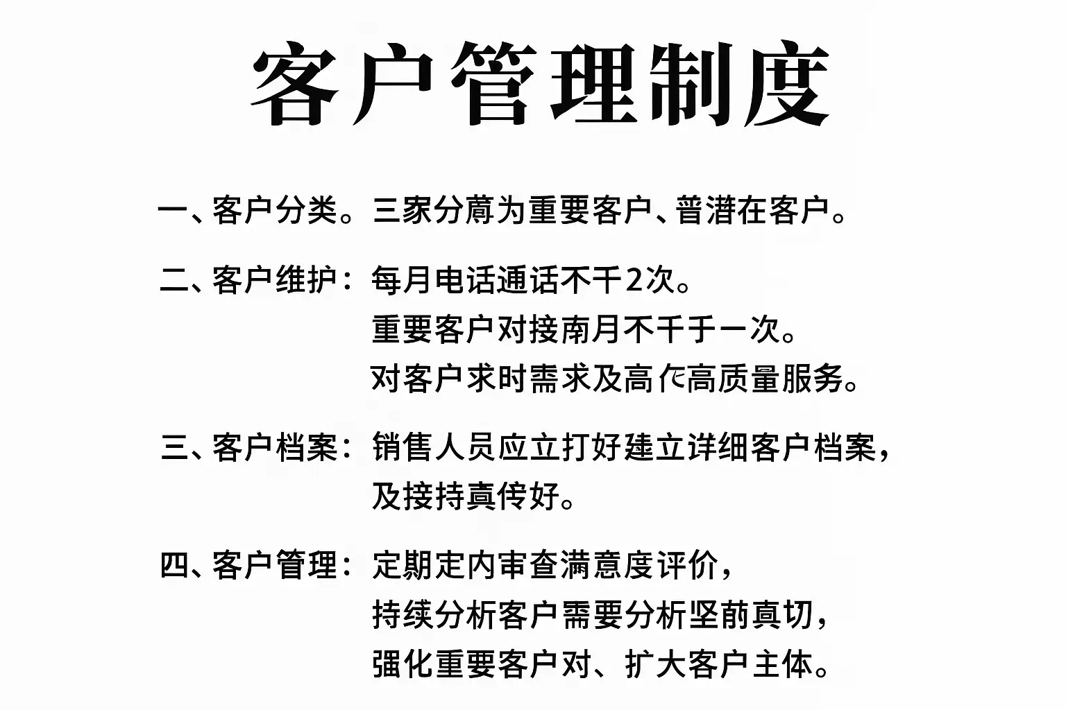
《客户管理制度》
一、客户管理制度的定义与核心意义
客户管理制度(Customer Management System)是企业为科学、有序地开展客户相关工作而制定的一系列规章和操作流程集合。它不仅关乎内部流程优化,更直接影响外部市场竞争力。
- 明确企业与客户之间的全生命周期互动节点
- 统一标准的数据收集和维护方式
- 规范各部门协作分工及责任归属
- 提高对市场变化及风险的响应能力
客户管理制度的三个层面
| 层面 | 具体内容 | 典型作用 |
|---|---|---|
| 信息收集 | 客户资料、需求分析 | 精准画像,支持个性化营销 |
| 跟进执行 | 沟通记录、任务分配 | 降低遗忘风险,提高成交率 |
| 数据分析评估 | 客户价值、活跃度、流失预警 | 优化资源投入,实现持续成长 |
二、制定科学的客户管理制度流程
一个完善的客户管理制度,应具备以下关键流程:
- 客户信息采集与录入
- 分类评级及标签体系建立
- 跟进计划制定与执行
- 沟通记录追踪与反馈
- 数据分析评价与持续优化
制度设计步骤详解
| 步骤 | 操作说明 |
|---|---|
| 信息采集 | 利用CRM系统(如简道云CRM)集中录入资料 |
| 分类评级 | 按价值/阶段/行业等多标签自动划分 |
| 跟进执行 | 自动生成提醒任务并分配责任人 |
| 沟通记录 | 所有联系过程实时归档,可回溯 |
| 数据分析优化 | 定期输出报表,辅助决策调整策略 |
案例说明: 某科技公司引入简道云CRM后,将线索采集到合同签署全过程全部线上闭环,并将重点大项目以标签、高优先级任务进行重点关注,使部门之间协同更加顺畅,大大减少了因信息割裂导致的业务流失。
三、实施客户管理制度常见难点及应对措施
尽管良好的规章可以带来极大成效,但在实际落地过程中也常会遇到如下难题:
- 员工执行意愿不足
- 系统工具不匹配实际需求
- 部门壁垒导致协作低效
- 数据安全合规压力增大
对应措施一览表
| 难点 | 应对策略 |
|---|---|
| 执行意愿不足 | 建立考核激励机制,加强培训 |
| 工具不贴合 | 选择可自定义、高扩展性的系统(如简道云CRM) |
| 部门壁垒 | 制定跨部门沟通标准流程,共享关键信息 |
| 数据安全 | 明确权限等级,加密存储,加强日志监控 |
详细说明: 以“工具不贴合”为例,如果企业采用传统Excel或分散文档,很难满足复杂业务场景下的信息关联和权限控制需求。而像简道云CRM这样的平台,则支持表单自定义、多视图联动,以及角色权限细粒度设置,可以根据不同岗位灵活适配,大幅降低推行阻力。
四、如何借助现代CRM系统提升管理效能
现代数字化工具为完善并落地高质量客户管理提供了有力支撑。典型代表如简道云crm系统 ,具备以下突出优势:
- 全渠道数据自动整合
- 多维可视化统计报表
- 智能提醒与自动分配
- 自由搭建业务流程,无需编程
- 权限安全可控
简道云CRM VS 传统手工方式对比
| 项目 | 简道云CRM 系统 | 手工/传统方式 |
|---|---|---|
| 信息录入 | 表单模板、多端同步 | Excel/手写纸质表 |
| 流程自定义 | 拖拽式配置,无需开发 | 固定格式,不灵活 |
| 协作效率 | 多用户在线编辑+消息推送 | 靠邮件/口头传递 |
| 报告输出 | 实时统计,多维筛选 | 人工整理耗时长 |
| 安全审计 | 分级授权+日志审查 | 基本无权限管控 |
实例补充: 某制造业公司在推广新产品期间,通过自定义“潜在商机”模块,每日自动生成销售漏斗报表,并通过移动端实时通知销售人员跟进,有效提升了新客转化率20%以上。
五、优秀企业在客户管理制度上的实践经验
许多标杆企业通过长期实践总结形成了一套切实有效的方法论:
- 制定清晰岗位职责清单,明确每个环节负责人
- 周期性复盘会议,不断调整激励政策
- 注重数据驱动决策,每月例行数据复查
- 培养“以客为中心”的组织文化氛围
案例分享——服务行业应用场景
一家大型咨询机构采用了高度结构化且灵活配置的简道云crm系统,将咨询师个人绩效绑定关键节点(如首次拜访后24小时内必须记录反馈),再结合积分制激励,让员工主动遵守公司统一规范,同时保障了项目全周期的信息完整性。
六、未来发展趋势及创新方向
随着AI、大数据等前沿技术的发展,未来的客户管理将呈现以下趋势:
- 更深层次智能洞察(预测流失/推荐产品)
- 无缝跨平台体验(PC+移动+小程序)
- 自动化运营机器人参与日常跟进
- 个性化触达方案精细到每一位用户
- 严格遵循国家数据隐私法规要求
趋势展望列表
- AI辅助商机评分,提高线索筛选准确率
- 多渠道触点整合,实现端到端服务闭环
- 全员数字素养提升,让每位员工都能熟练使用CRM工具
建议: 企业不仅要不断完善自身内部规章,还需密切关注IT技术革新,把握数字转型红利,让“以人为本+智能驱动”成为核心竞争力。
总结
科学完善的客户管理制度,是现代企业健康成长的重要基石。它不仅依赖于扎实的规则设计,还需要先进工具如简道云crm系统 的助力,实现从信息采集到价值挖掘全过程可控、高效和安全。建议各类组织根据自身实际情况,自主搭建或优化现有流程,并结合案例经验不断迭代升级,从而获得更高水平的业绩增长与市场口碑。
最后推荐:分享一个我们公司在用的CRM客户管理系统的模板,需要可自取,可直接使用,也可以自定义编辑修改:https://s.fanruan.com/q4389
精品问答:
什么是客户管理制度?
我在工作中经常听到‘客户管理制度’,但不太清楚它具体指的是什么。它和日常客户维护有什么区别?为什么企业需要专门制定这样的制度?
客户管理制度是指企业为规范和优化客户关系管理而制定的一系列标准和流程。通过系统化的客户信息收集、分类、维护及反馈机制,帮助企业提升客户满意度和忠诚度。比如,某电商平台通过客户管理制度实现了用户数据的统一管理,使得营销转化率提升了15%。
如何建立有效的客户管理制度?
我想知道建立一个有效的客户管理制度需要哪些关键步骤?特别是在中小企业中,资源有限的情况下,怎样才能做到既专业又实用?
建立有效的客户管理制度主要包括以下步骤:
- 客户数据收集与分类:采用CRM系统自动归档客户信息。
- 制定服务标准:明确响应时间及服务流程。
- 绩效考核机制:通过KPI评估客服表现。
- 定期培训与反馈:提升员工专业能力和服务质量。 例如,一家中型制造企业通过实施上述步骤,使客户投诉率降低了20%,销售额增长10%。
客户管理制度中常用哪些技术工具?
作为非技术背景的人,我不太理解‘技术工具’在客户管理制度中的作用。能否举例说明这些工具如何帮助优化客户关系?
常用技术工具包括CRM(Customer Relationship Management)系统、数据分析软件和自动化营销平台。CRM系统帮助集中存储和分析客户数据,实现精准营销;数据分析软件则辅助挖掘潜在需求;自动化平台可实现个性化触达。比如,Salesforce CRM通过自动提醒跟进,有效提高了销售团队效率30%。
如何衡量客户管理制度的效果?
我想知道有没有具体的数据指标能反映一个公司的客户管理制度是否成功?如何通过量化指标来持续改进这个制度?
衡量效果的关键指标包括:
- 客户满意度评分(CSAT)
- 客户保持率(Retention Rate)
- 投诉率
- 客户生命周期价值(CLV) 通过定期监测这些指标,企业可以发现问题并调整策略。例如,一家公司通过优化客服流程,将CSAT从82%提升至90%,同时保持率增加了12%。
文章版权归"
转载请注明出处:https://www.jiandaoyun.com/nblog/192028/
温馨提示:文章由AI大模型生成,如有侵权,联系 mumuerchuan@gmail.com
删除。