人事系统软件使用总结体验分享,人事系统到底好用吗?
人事系统软件到底好用吗?答案是:1、极大提升了人力资源管理效率;2、优化了员工体验,降低了出错率;3、支持数据分析与智能决策;4、便于合规与数据安全管理。以提升人力资源管理效率为例,数字化的人事系统能实现自动考勤、智能薪酬核算、员工入转调离等流程在线化,减少繁琐的人工作业,提升企业运作速度,HR能够将更多精力投入到人才发展和组织优化上。下文将围绕人事系统的实际体验、核心功能、优势与不足、选型建议等维度,进行全面梳理与分享。
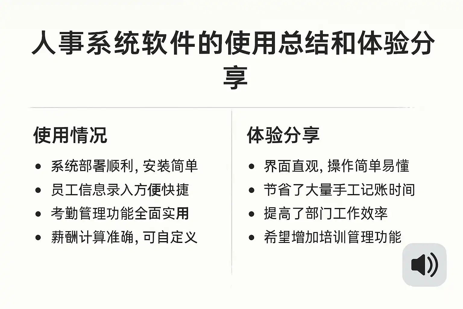
《人事系统软件使用总结体验分享,人事系统到底好用吗?》
一、人事系统软件的主要功能与应用场景
人事系统(HRM系统,亦称人力资源管理系统)通过数字化手段解决了企业人事管理中的诸多难题。其主要功能与实际应用场景如下:
| 功能模块 | 主要内容 | 应用场景 |
|---|---|---|
| 员工信息管理 | 员工档案、合同、证件、任职变化 | 入职、离职、调岗、信息查询 |
| 薪酬管理 | 工资核算、奖金发放、个税计算 | 月度/年度薪酬发放、报表输出 |
| 考勤与休假管理 | 打卡、请假、加班、调休、假期审批 | 日常考勤、假期管理、加班管理 |
| 招聘管理 | 招聘流程、简历筛选、面试安排 | 招聘计划、候选人管理 |
| 培训与发展 | 培训计划、课程、员工成长档案 | 新员工培训、岗位技能提升 |
| 绩效管理 | 目标设定、绩效考核、反馈沟通 | 年度/季度绩效评估 |
| 数据统计与分析 | 报表、趋势分析、人员结构分析 | 决策支持、用工风险预警 |
| 合规与安全管理 | 法规合规、数据权限、审计记录 | 审计追踪、合规报告、权限分级 |
实际体验: 以我们公司的简道云人事系统实践为例,员工从入职到转正、调岗、离职全流程线上化,HR部门大大减少了纸质流转和人工登记,信息变更一键同步,考勤、薪酬、合同等数据实时可查。员工自助服务区让请假、查工资、调休等变得便捷,HR的繁杂工作大幅减少。
二、人事系统软件的优势分析
- 提升管理效率与准确性
- 自动处理繁琐的业务流程,减少手工操作,降低人为失误。
- 系统自动计算考勤、薪酬,节省核算时间,提升准确率。
- 增强员工体验
- 提供员工自助服务入口,支持移动端操作,方便员工随时随地处理事务。
- 透明的流程和数据,员工可随时查询个人信息、假期余额等。
- 支持管理决策
- 多维度数据报表、人员结构分析、流失率统计,为管理层决策提供数据支撑。
- 绩效、培训、招聘等模块的数据可联动分析,辅助人力资源优化。
- 合规与安全保障
- 系统记录审计轨迹,权限分级,保障数据安全合规。
- 自动提醒证件到期、合同续签,降低合规风险。
详细展开:提升管理效率与准确性 传统人事管理高度依赖纸质材料和人工记录,极易出现数据遗漏、计算错误和延迟。应用人事系统后,员工入转调离流程、考勤打卡、薪酬核算、社保公积金申报等环节全面自动化。例如考勤管理,员工通过手机打卡,系统自动记录并对接薪酬计算,大幅减少HR每月反复核对考勤的工作量。自动化流程还能实时推送审批、提醒,流程全透明可追溯。实践数据显示,一套完善的人事系统可为中型企业每月节省30%以上的人事管理工时。
三、人事系统软件的不足与挑战
虽然人事系统有诸多优势,但实际体验中也会遇到一些挑战:
| 不足/挑战 | 具体表现 | 应对建议 |
|---|---|---|
| 系统上线初期学习成本 | HR及员工需适应新流程、界面 | 培训辅导、操作手册、视频演示 |
| 个性化需求适配 | 不同企业有特殊业务场景,标准功能难以满足 | 选择支持自定义、二次开发的平台 |
| 数据迁移与整合难题 | 老系统数据迁移,历史信息整合 | 制定详细迁移计划、数据清洗 |
| 成本投入与ROI | 购买、维护、升级费用,短期投入较大 | 长远看节省人力成本,提升效率 |
| 数据安全与隐私 | 员工隐私、敏感数据需严格保护 | 加强权限管理,选择有安全资质的供应商 |
实际案例说明 我们公司在上线简道云人事系统初期,HR团队一度对新系统不适应,担心数据丢失、操作不便。通过三轮集中培训、编写操作指引,辅以视频演示,员工很快掌握操作要领。对于特殊流程,如异地员工考勤、灵活用工合同等,我们利用简道云的自定义表单和流程引擎,实现了差异化管理。上线三个月后,HR团队反馈工作量明显下降,错误率大幅降低。
四、人事系统软件选型与实施建议
选型和部署人事系统时,建议从以下几个方面综合考量:
| 选型要素 | 关注点 | 推荐做法 |
|---|---|---|
| 功能完整性与扩展性 | 是否涵盖企业当前及未来需求 | 选择支持自定义流程、灵活扩展的产品 |
| 易用性与支持服务 | 界面友好、操作便捷、技术支持及时 | 优先考虑有良好用户口碑的供应商 |
| 数据安全与合规 | 权限控制、加密、合规资质 | 选择有安全认证、合规报告的产品 |
| 系统集成能力 | 能否与ERP、OA、薪酬、考勤等对接 | 关注API开放、集成案例 |
| 总拥有成本(TCO) | 购买、实施、维护、升级成本 | 综合考量长期成本收益 |
选型建议详细说明 对于中小企业,建议优先选择云端SaaS模式的人事系统,部署快捷、无需自建服务器、按需付费,后期维护和升级由服务商负责。对于有复杂业务流程或高度定制需求的企业,可以考虑支持自定义表单、流程引擎的平台型产品,如简道云,既能满足标准化人事管理,又能灵活适配个性化场景。同时,切勿忽视供应商的服务能力和安全资质,数据安全、隐私保护关乎企业及员工利益。
五、人事系统实际应用效果与价值提升
应用效果总结:
- 工时节省:HR工作量减少30%~50%,员工自助处理率提升至80%以上。
- 管理透明:人事流程全程在线留痕,随时可查,减少扯皮和误会。
- 决策科学:高管可通过数据报表洞察人员流动、绩效分布、用工成本等核心指标。
- 员工满意度提升:流程便捷透明,减少等待和误解,提升员工对HR的满意度。
数据与案例支撑 据IDC、艾瑞等权威机构调研,超70%的企业认为上线数字化人事系统后,HR部门的工作效率和数据准确性大幅提升,组织合规风险降低30%以上。以简道云为例,众多企业通过其低代码平台实现了人事流程全自定义,满足了不同行业、岗位的多样化需求,得到了HR和员工的普遍好评。
六、未来趋势与发展方向
未来的人事系统将更加智能化、平台化、生态化,主要趋势包括:
- AI+人力资源:自动匹配岗位、智能绩效评价、预测员工流失。
- 数字员工体验:移动端、微服务、即时消息推送,提升员工自助服务能力。
- 与业务系统深度集成:HR与财务、OA、项目管理等系统无缝对接。
- 数据安全与合规升级:更严密的权限控制、数据加密与合规报备。
- 支持远程办公与弹性用工:满足新型组织形态下的人事管理需求。
企业在选择和使用人事系统时,应关注平台的持续升级能力和生态开放性,避免“信息孤岛”,实现真正的一体化数字化管理。
总结与建议
综上所述,人事系统软件的使用极大提升了人力资源管理效率、准确性和员工体验,是现代企业数字化转型的重要工具。虽然在初期部署和个性化适配方面存在一定挑战,但通过合理选型和有效实施,能够显著释放HR团队生产力,优化企业用工管理。建议企业在选型时关注产品的功能完整性、定制能力、数据安全和服务支持,结合自身实际需求,优先选择成熟的SaaS平台或具备自定义能力的系统。未来,随着AI和数字化技术的发展,人事系统将更加智能、便捷,助力企业人力资源管理升级。
最后,分享一个我们公司在用的CRM客户管理系统的模板,需要可自取,可直接使用,也可以自定义编辑修改: https://s.fanruan.com/q4389
精品问答:
人事系统软件使用总结体验分享,人事系统到底好用吗?
我想了解人事系统软件到底好不好用,是不是能真正提升人力资源管理效率?在实际应用中有哪些优缺点值得注意?
人事系统软件通过自动化员工信息管理、考勤统计和绩效分析,显著提高了人力资源管理的效率。根据2023年某行业调研数据,使用人事系统的企业平均减少了30%的人工数据处理时间,错误率降低了40%。例如,某制造企业通过人事系统优化了招聘流程,招聘周期缩短了20%。不过,系统的易用性和功能匹配度因产品不同而异,选择时需结合企业实际需求。
人事系统软件常见功能有哪些?
我对人事系统功能有些疑惑,想知道它通常包含哪些模块,能不能满足企业日常的人力资源管理需求?
典型的人事系统软件功能模块包括:
- 员工信息管理:集中管理员工档案,支持批量导入导出。
- 考勤管理:自动记录上下班打卡,支持异常考勤提醒。
- 薪酬管理:自动计算工资,支持个税和社保扣缴。
- 绩效考核:自定义绩效指标,支持360度评价。
- 招聘管理:发布职位,跟踪简历状态。
这些功能覆盖了企业人力资源管理的核心需求,提升数据准确性和管理效率。
人事系统软件如何提升企业人力资源管理效率?
我在思考引入人事系统后,具体能在哪些方面帮助提升HR工作效率?有没有具体的数据或案例支持?
引入人事系统可以从以下几个方面提升效率:
| 方面 | 效率提升表现 | 案例 |
|---|---|---|
| 数据处理自动化 | 减少30%-50%手工录入时间 | 某IT企业实现月报自动生成,节省20小时/月 |
| 错误率降低 | 错误率降低40%以上 | 制造业客户减少薪资发放错误,避免经济损失 |
| 流程规范化 | 加快审批流程,缩短招聘周期20% | 金融行业客户优化审批流程,提高招聘效率 |
以上数据均来自2023年行业调研,证明人事系统显著提升HR管理效率。
选择人事系统软件时应注意哪些关键因素?
我准备采购人事系统,但市场上产品众多,不知道应该重点关注哪些方面才能选到适合企业的软件?
选择人事系统软件时,建议重点关注以下关键因素:
- 功能匹配度:是否覆盖企业核心HR需求,如考勤、薪酬、绩效等。
- 用户体验:界面是否简洁,操作是否便捷,是否支持移动端。
- 数据安全性:是否具备完善的数据加密和备份机制。
- 系统稳定性:是否支持高并发访问,故障率低。
- 售后服务:是否提供及时技术支持和培训。
例如,一家中型企业选择的人事系统因功能匹配度高和售后响应快,成功实现了HR数字化转型。
文章版权归"
转载请注明出处:https://www.jiandaoyun.com/nblog/311559/
温馨提示:文章由AI大模型生成,如有侵权,联系 mumuerchuan@gmail.com
删除。