产线清线管理规定详解,如何有效执行清线流程?
在现代制造业中,产线清线管理规定是保障产品质量、生产安全和高效运作的核心环节。1、建立标准化的清线流程;2、明确人员分工和责任;3、制定细致的检查与验收标准;4、利用数字化工具如简道云生产管理系统提升执行效率。 其中,数字化工具的应用(如简道云生产管理系统)能够大幅提升清线流程的透明度和可控性。例如,企业通过系统化管理,将清线流程中的任务分配、进度跟踪、异常提醒等实现自动化,不仅减少了人为漏洞,还便于后续追溯和持续改进,这对于大批量、多品种的生产环境尤为重要。
《产线清线管理规定详解,如何有效执行清线流程?》
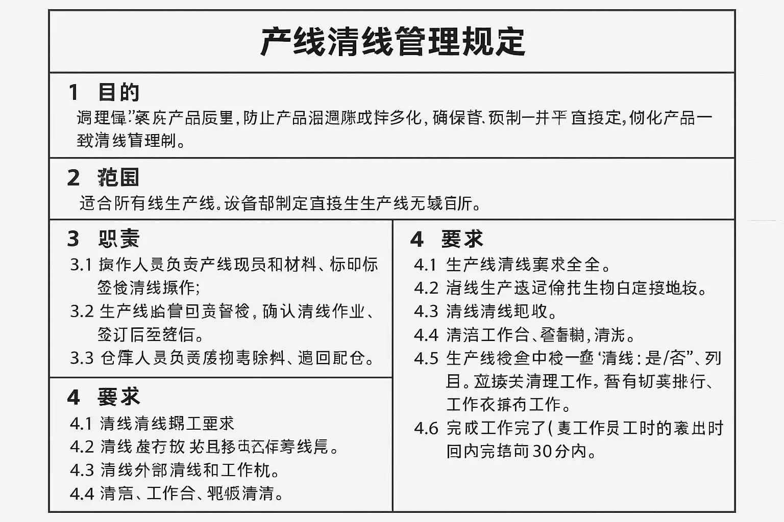
一、产线清线管理的基础与重要性
产线清线管理是指在产品批次切换、生产线转换或工序结束后,对生产线上的残留物料、工具、文件、标识等进行系统性清理和核查的管理流程。其核心目标包括:
- 防止物料混批,保障产品一致性。
- 避免批次交叉污染,提高产品质量。
- 减少生产安全隐患。
- 提升生产效率,为下一班次或批次顺利切换创造条件。
对制造企业而言,清线管理不仅是ISO、GMP等质量体系认证的基本要求,也是实现精益生产的重要步骤。若管理不善,极易导致批次错误、物料浪费甚至大规模召回,造成重大经济损失。
二、产线清线管理规定的主要内容和执行要点
产线清线管理规定通常涵盖以下几个方面:
| 主要内容 | 具体要点 | 目的 |
|---|---|---|
| 清线流程标准 | 明确清线开始、执行、检查、确认、复核的步骤 | 保证流程一致性 |
| 人员分工与责任 | 规定操作员、班组长、质检员等具体职责 | 避免责任不清、遗漏环节 |
| 清线内容与标准 | 材料、工具、文件、标识、生产记录等的清理与核查清单 | 全面覆盖所有潜在隐患 |
| 检查与验收方式 | 现场目视检查、记录核查、交叉复核 | 保证清线结果真实有效 |
| 异常处理与追溯 | 发现问题的上报、整改、根因分析与记录 | 快速响应、防止复发 |
| 文件化与记录留存 | 清线记录表、照片、电子档案等 | 形成可追溯管理闭环 |
执行要点:
- 制定操作指引和标准化作业指导书,张贴于产线现场。
- 定期培训相关员工,确保其理解并掌握清线流程。
- 建立定期监督、抽查与考核机制,强化执行力。
- 推进流程自动化和数字化,提升管理效率和数据可靠性。
三、产线清线流程标准化实施步骤
标准化清线流程一般包括五大关键步骤:
- 清线准备
- 现场清理
- 物料核查
- 文件资料核查
- 清线确认与验收
| 步骤 | 具体操作 | 责任人 | 记录方式 |
|---|---|---|---|
| 清线准备 | 通知相关人员,准备清线工具和表单 | 班组长/操作员 | 电子/纸质清单 |
| 现场清理 | 移除批次残留物料、工具、文件、标识 | 操作员 | 点检表/拍照存档 |
| 物料核查 | 清查并核对所有物料,防止混批 | 操作员/质检员 | 物料台账/电子记录 |
| 文件资料核查 | 检查生产指令、批记录、标签等文件 | 质检员 | 文件核查表 |
| 清线确认与验收 | 现场交叉复核,签字确认,异常问题记录处理 | 班组长/质检员 | 电子流转/归档 |
流程说明:
- 每一步须严格按照标准作业流程(SOP)执行,避免随意性操作。
- 重点工序应引入双人交叉复核,确保零遗漏、零差错。
- 清线完成后,必须由班组长和质检员联合签字,方可转入下一个生产阶段。
四、数字化工具赋能清线管理:以简道云生产管理系统为例
随着制造业向数字化、智能化转型,传统的人工纸质记录方式已难以满足高效、精细的清线管理需求。简道云生产管理系统(https://s.fanruan.com/aqhmk )为企业带来如下变革:
- 清线流程自动化:系统内可自定义清线流程模板,实现清线任务一键发布、自动通知和进度追踪。
- 责任分工明晰:每一清线任务可指定负责人,自动分配给具体班组、岗位,避免责任不清。
- 实时数据记录与追溯:所有清线操作均可通过移动端、平板等设备实时录入,支持照片上传、异常备注,实现数据即时归档。
- 智能检查与报警:系统可设定必填项、拍照上传、异常提醒等校验机制,及时发现并处理问题。
- 数据统计与分析:自动汇总清线时长、异常频次、责任分布等指标,辅助管理者持续优化清线流程。
实际应用案例:
某电子制造企业引入简道云生产管理系统后,清线平均用时缩短30%,异常率下降50%,工艺切换效率显著提升。管理层可通过系统后台实时监控各产线清线状况,极大提升了工厂的规范化与可视化管理水平。
五、如何推动清线管理规定的有效执行
有效执行产线清线管理规定,需要多层次、多举措协同推进:
- 管理层高度重视
- 明确清线管理作为质量与安全核心指标,纳入绩效考核。
- 全员参与、持续培训
- 定期组织清线实操演练和知识考核,提升员工规范意识。
- 流程固化与持续优化
- 针对每次批次转换、异常事件,组织复盘,动态修订清线标准。
- 引入信息化系统
- 利用简道云等数字化工具,降低人为疏漏,提升流程透明度。
- 建立激励与问责机制
- 对优秀执行团队进行奖励,对违规、失误行为严格问责。
| 推进措施 | 具体做法 | 预期成效 |
|---|---|---|
| 制度宣贯 | 开展清线管理规定宣讲、张贴流程图 | 提高员工认知度 |
| 过程监督 | 设立专岗或巡检员,定期现场抽查 | 及时发现并纠正问题 |
| 绩效激励 | 设立清线达标率、无异常奖励 | 激发员工积极性 |
| 持续改进 | 收集清线过程数据,分析问题根因,优化流程 | 提升流程适用性与效率 |
六、产线清线管理的常见问题与解决对策
- 人员流动大,执行标准难统一
- 解决:推行标准化作业指导书、利用系统推送培训内容,保证新老员工都能快速上手。
- 清线记录不完整或造假
- 解决:采用电子化、拍照留存等措施,提升记录真实性与可追溯性。
- 清线流程与实际需求脱节
- 解决:定期调研一线员工建议,结合实际生产情况修订清线标准。
- 异常处理不及时,影响生产切换
- 解决:建立异常快速通报与响应机制,系统自动推送责任人及处理节点。
| 问题类型 | 具体表现 | 推荐解决方案 |
|---|---|---|
| 人为操作随意 | 清线内容遗漏、流程省略 | 严格执行系统化清单,定期审计 |
| 记录造假 | 勾选草率、数据不真实 | 强制拍照上传,后台抽查 |
| 责任不明 | 问题推诿、整改不力 | 系统自动分配任务,责任到人 |
| 流程不适应 | 新设备/工艺未及时覆盖 | 动态修订标准,及时补充流程 |
七、清线管理的未来趋势与发展建议
未来产线清线管理将更加注重数字化、智能化和精细化:
- 智能物联网(IoT)集成:利用RFID、扫码枪、传感器自动感知物料、设备状态,减少人工干预。
- 数据驱动持续优化:通过大数据分析清线行为,发现瓶颈与改进点,实现精益生产。
- 柔性化管理:针对不同产品、工艺或批次,灵活配置清线流程模板,提升适应性。
- 无纸化与移动化作业:全面推行移动端清线记录,方便现场操作,提升信息实时性。
建议企业:
- 持续关注行业最佳实践,借鉴先进清线管理工具与理念;
- 加大数字化投入,推动系统与现场深度融合;
- 建立全员参与、持续改进的清线文化氛围。
结语
产线清线管理规定的有效执行,是保障制造企业产品质量、安全与效率的基石。通过建立标准化流程、明确责任、细化检查、强化培训,并引入如简道云生产管理系统这样的数字化管理工具,企业能够显著提升清线管理的规范性、透明性和效率。建议各企业结合自身实际,持续优化清线管理体系,推动管理升级,助力高质量发展。
最后推荐:分享一个我们公司在用的生产管理系统的模板,需要可自取,可直接使用,也可以自定义编辑修改:https://s.fanruan.com/aqhmk
精品问答:
产线清线管理规定有哪些核心内容?
我在工作中经常听到产线清线管理规定这个词,但具体包含哪些核心内容呢?想了解清楚这些规定,才能确保执行时不出错。
产线清线管理规定主要包括以下核心内容:
- 清线流程标准化:明确每个步骤的操作规范,确保操作一致性。
- 时间节点要求:规定清线操作的开始和结束时间,通常应控制在30分钟内完成,以提升生产效率。
- 工具和设备管理:规定清线时必须使用的工具及设备清单,确保设备安全且无残留物。
- 责任分工明确:指定专人负责清线操作及检查,避免责任模糊。
- 质量检查标准:清线后需进行目视及设备检测,确保无物料残留,符合安全和质量标准。 通过标准化管理,企业能有效减少清线时间,降低设备故障率。例如,某电子厂通过优化清线规定,将清线时间缩短了20%,设备停机时间减少15%。
如何有效执行产线清线流程以提升生产效率?
我发现产线清线流程执行起来有时会拖延,影响后续生产进度。怎样才能有效执行清线流程,确保生产效率不受影响?
有效执行产线清线流程可从以下几个方面入手:
- 制定详细步骤清单,确保操作人员明确每个环节。
- 实施定期培训,提升员工清线技能和规范意识。
- 采用可视化管理工具,如流程图和看板,实时监控清线进度。
- 使用标准化工具包,减少寻找工具时间。
- 设置关键绩效指标(KPI),如清线时间、残留率,进行量化管理。 案例:某汽车制造企业通过实施清线KPI考核,清线平均时间从45分钟缩短至32分钟,生产效率提升约29%。
产线清线过程中常见的技术难点有哪些?如何解决?
在执行产线清线时,我遇到了一些技术难点,比如设备复杂导致清理不彻底,想知道常见难点有哪些,有没有有效的解决方案?
产线清线技术难点主要包括:
- 设备复杂性高,难以彻底清理内部残留。
- 不同物料交叉污染风险。
- 清线时间受限,难以保证彻底清理。 解决方案:
- 采用模块化设备设计,方便拆卸和清洗。
- 使用专用清洗剂和清洁工具,确保残留物去除。
- 引入自动清洗系统,如喷淋或超声波清洗,提高清线效果。
- 制定分区清线流程,避免物料交叉污染。 例如,某医药厂引入自动超声波清洗设备后,清线残留率降低了40%。
如何通过数据分析优化产线清线管理?
我想知道如何利用数据分析来优化产线清线管理,提升清线效率和质量,具体有哪些方法和指标可以参考?
通过数据分析优化产线清线管理的关键方法包括:
- 收集清线时间、残留率、设备故障率等关键数据。
- 使用控制图监测清线时间波动,发现异常及时调整。
- 分析不同班组、不同时间段的清线表现,识别瓶颈。
- 应用因果分析(如鱼骨图)查找影响清线效率的根本原因。
- 通过数据驱动的持续改进,制定针对性培训和流程优化。 指标示例表格: | 指标名称 | 目标值 | 当前值 | 改进措施 | | -------- | ------ | ------ | -------- | | 清线平均时间 | ≤30分钟 | 35分钟 | 优化流程,培训员工 | | 清线残留率 | ≤1% | 2.5% | 引入自动清洗设备 | 某电子厂通过数据分析优化,清线效率提升18%,残留率下降1.5个百分点,显著提高了生产线的整体运行效率。
文章版权归"
转载请注明出处:https://www.jiandaoyun.com/nblog/331577/
温馨提示:文章由AI大模型生成,如有侵权,联系 mumuerchuan@gmail.com
删除。