电话跟进客户话术大全:提升回复率的15条实用技巧,如何快速赢得客户?
电话跟进客户时,提升回复率和快速赢得客户的关键在于1、制定清晰的沟通策略;2、精准把控客户需求;3、营造信任氛围;4、使用高效的话术技巧;5、借助CRM系统提升管理效率。其中,制定清晰的沟通策略尤为重要。通过明确通话目标、提前准备话术、遵循结构化流程,销售人员可以避免无效沟通,提高每一次电话的转化率。例如,提前梳理客户特征和需求,有针对性地对话,不仅减少客户抗拒,还能更快赢得信任。依托如简道云CRM系统(官网地址 )等智能工具,企业可系统化管理客户信息和跟进记录,进一步提升团队整体业绩。
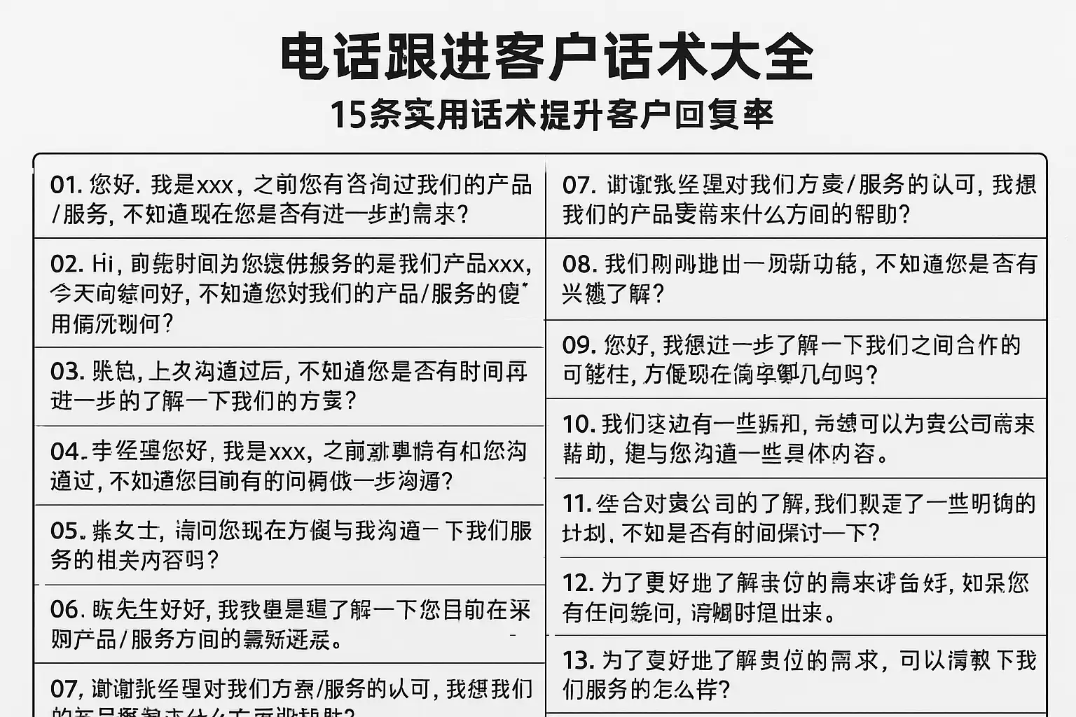
《电话跟进客户话术大全:提升回复率的15条实用技巧,如何快速赢得客户?》
一、电话跟进客户的15条实用话术技巧
在电话营销与客户跟进过程中,科学的话术和应对策略至关重要。下表总结了15条提升回复率的实用技巧及相关话术示例:
| 序号 | 技巧名称 | 话术示例 |
|---|---|---|
| 1 | 明确自我介绍 | “您好,我是XX公司的XX,感谢您接听我的电话。” |
| 2 | 简明阐述目的 | “今天致电是想和您确认一下上次咨询的事项进展。” |
| 3 | 关联客户需求 | “了解到您最近关注XX,我们有相关解决方案可以协助您。” |
| 4 | 提问式开场 | “请问现在方便沟通几分钟吗?或者什么时间合适?” |
| 5 | 倾听与反馈 | “您刚才提到的问题,我已经记录下来,请允许我做详细回复。” |
| 6 | 利用客户案例 | “我们曾帮助XX企业解决了类似问题,效果非常显著。” |
| 7 | 明确价值主张 | “我们产品可以帮您节省30%的运营成本。” |
| 8 | 制造紧迫感 | “本月特惠活动即将截止,错过需等下一周期。” |
| 9 | 回应异议 | “您的担心非常合理,我们有以下保障措施……” |
| 10 | 适时推进决策 | “如果您方便,我们可以约个时间详细演示一下方案。” |
| 11 | 复盘与确认 | “请问我刚才讲解的部分,您还有疑问吗?” |
| 12 | 软性结束语 | “感谢您的宝贵时间,后续有需要欢迎随时联系我。” |
| 13 | 跟进承诺 | “我会在明天下午再与您联系,届时为您发送详细资料。” |
| 14 | 个性化定制 | “根据您的行业特点,我们可定制专属服务。” |
| 15 | 记录与复盘 | “感谢您的建议,我已记录,后续会根据您反馈优化服务。” |
二、精细把控客户需求,提升沟通匹配度
要提升电话回复率,必须对客户需求进行深入洞察与精准匹配。具体做法如下:
- 客户预调研:
- 通过CRM系统(如简道云CRM)查询客户历史沟通记录、兴趣点。
- 关注客户最近的业务动态、行业变化。
- 需求确认法:
- 采用开放式问题引导客户表达真实需求。
- 及时进行需求复述,确保理解无误。
- 多维度标签管理:
- 给客户打上兴趣、阶段、行业等标签,便于后续个性化跟进。
- 动态调整话术:
- 根据客户反馈灵活调整表达方式和推介重点。
实例说明:
某科技公司在使用简道云CRM后,将客户分为“潜在咨询”“报价对比”“决策待定”“老客户”等类型,每次电话前销售人员都能查看详细标签,话术针对性提升,平均回复率提升了23%。
三、营造信任氛围,降低客户防备心理
信任是电话营销成功的核心。以下方法有助于快速建立信任:
- 真实、专业的自我介绍:用公司背景、身份信用背书。
- 引用真实案例或客户评价:增强说服力。
- 透明沟通、不过度承诺:避免虚假承诺带来反感。
- 主动倾听与正面反馈:让客户感受到被重视和理解。
信任建立小贴士:
| 步骤 | 行动内容 | 预期效果 |
|---|---|---|
| 1 | 明确身份与公司资质 | 提升专业感与安全感 |
| 2 | 分享行业权威背书或真实案例 | 体现可靠性 |
| 3 | 回答问题时坦诚透明 | 降低疑虑,增强信赖 |
四、结构化沟通流程,提升电话效率
科学的电话跟进流程有助于提升整体沟通效率。推荐如下结构化步骤:
- 准备阶段
- 查阅客户信息、设定沟通目标、准备个性化话术。
- 开场阶段
- 明确自我介绍、阐述联系目的、征询客户时间。
- 需求确认
- 提问、倾听、归纳客户需求。
- 价值呈现
- 针对客户需求,突出产品或服务亮点。
- 异议处理
- 预判常见问题,提前准备应答话术。
- 推动决策
- 适时提出试用、演示、签约等建议。
- 结束与跟进
- 总结通话重点、约定下次沟通时间、及时记录跟进内容。
结构化流程表:
| 阶段 | 关键步骤 | 核心话术举例 |
|---|---|---|
| 准备 | 查阅资料、定目标 | “这次电话主要想了解您的最新需求。” |
| 开场 | 介绍身份、说明目的 | “我是XX公司的XX,致电是关于您上次咨询的……” |
| 需求 | 提问、倾听、总结 | “请问目前主要关注哪些方面?” |
| 呈现 | 对应需求亮点 | “我们的产品可为您……” |
| 异议 | 预判、专业解答 | “您的担心我们很理解,实际情况是……” |
| 推进 | 提议演示/试用/签约 | “我们可以安排一次详细演示,您看怎么样?” |
| 结束 | 总结、预约、感谢 | “感谢您的时间,后续会发详细资料。” |
五、借助CRM工具提升客户跟进和话术管理水平
现代CRM系统,尤其是简道云CRM(https://s.fanruan.com/q4389 ),为电话销售和客户跟进提供了强大的数据和流程支持:
- 客户信息聚合:所有客户历史、沟通、需求、阶段等信息一目了然。
- 自动提醒和跟进任务:避免遗漏,提升响应速度。
- 话术模板管理:销售团队可共享、复用高效话术,持续优化。
- 数据分析与报表:随时掌控跟进成果,调整策略。
- 自定义流程与标签:适应各类行业与团队个性化需求。
CRM管理表实例:
| 功能 | 具体表现 | 帮助提升点 |
|---|---|---|
| 信息整合 | 客户基本信息、历史沟通、需求、标签 | 了解客户全貌 |
| 跟进提醒 | 设置下次联系、自动推送待办事项 | 避免遗忘,提高效率 |
| 话术共享 | 统一话术模板库、团队持续优化 | 经验积累、持续改进 |
| 数据分析 | 跟进量、转化率、客户活跃度等多维度统计 | 发现瓶颈、精准调整 |
六、常见问题与高效应答策略
在电话跟进过程中,销售常会遇到客户以下几类常见问题,配套话术建议如下:
| 问题类型 | 应答话术示例 |
|---|---|
| 价格敏感 | “我们的价格包含了定制服务和持续技术支持,性价比更优。” |
| 需求模糊 | “您能否具体说说目前遇到的主要难题?我们会帮您梳理解决路径。” |
| 决策拖延 | “我们支持无风险试用,您可先感受体验再做决定。” |
| 竞争对比 | “和其他产品相比,我们在XX方面有独特优势。” |
| 不方便沟通 | “请问什么时候方便,我可以按照您的时间再次致电。” |
高效应答策略:
- 以客户为中心,问题导向式沟通。
- 积极主动,化被动为主动。
- 长线跟踪,持续输出价值。
七、实践案例:提升回复率与客户转化的真实场景
某B2B软件销售团队,在引入简道云CRM前,电话回复率长期不足30%,客户跟进杂乱无章。引入CRM后:
- 客户信息自动同步,历史沟通一键查阅,销售能针对性制定跟进策略。
- 统一话术模板库,新人成长速度加快,团队整体话术水平提升。
- 自动提醒+数据报表,及时发现跟进断档,快速补救措施。
结果:3个月内,团队电话回复率提升至55%,客户签约转化率提升至18%。
八、常见误区与优化建议
常见误区:
- 只推销产品,忽视客户需求;
- 没有记录,跟进断档;
- 话术僵化,缺乏个性化沟通。
优化建议:
- 多用“您”而非“我”,以客户为中心。
- 用数据、案例说服客户,避免空洞承诺。
- 利用CRM系统,规范流程和记录,促进团队协作和知识共享。
九、总结与行动建议
要提升电话跟进客户的回复率并快速赢得客户,必须做到:结构化流程管理、精细化需求把控、信任氛围营造、灵活高效的话术运用、科技工具赋能。建议企业:
- 制定适合自身业务的话术模板库,持续复盘和优化;
- 推广CRM系统应用,实现数据驱动的高效客户管理;
- 强化销售团队培训,提升沟通与应变能力;
- 建立客户分层与标签体系,推进个性化服务。
只有把握好每一次沟通的细节,借助现代化工具和团队协作,才能持续提升客户回复率,实现业绩突破。
最后推荐:分享一个我们公司在用的CRM客户管理系统的模板,需要可自取,可直接使用,也可以自定义编辑修改: https://s.fanruan.com/q4389
精品问答:
如何通过电话跟进客户话术提升客户回复率?
我在电话跟进客户时总感觉回复率不高,客户似乎不太愿意接听或者回应,这到底是话术的问题还是沟通方式有待改进?如何有效提升客户的回复率?
提升客户回复率的关键是优化电话跟进客户话术,做到以下几点:
- 开门见山:开场白简洁明了,直接说明来电目的。
- 个性化沟通:结合客户背景定制话术,增加亲切感。
- 使用开放式问题:引导客户表达需求,促进互动。
- 设定明确的下一步:明确约定后续沟通时间或行动。
根据统计,采用个性化话术的电话回复率比标准话术提升了30%以上,结构化话术能有效提升客户的参与度和回应意愿。
电话跟进客户时,如何快速赢得客户信任?
我觉得电话沟通时客户比较冷淡,不知道怎样才能让客户快速信任我,从而愿意继续交流和合作,有没有实用的技巧?
快速赢得客户信任的电话跟进话术包括:
- 自我介绍专业且简洁,明确身份和公司背景。
- 展示对客户需求的理解,体现专业性。
- 分享成功案例或客户见证,增强信誉感。
- 使用积极正面的语言,避免过度推销。
例如,提到“我们帮助类似您行业的客户提升了20%销售额”,通过数据化案例增强说服力。研究显示,带有具体案例的电话话术,客户信任度提升了25%。
有哪些电话跟进客户的实用技巧可以提升回复率?
我想知道具体有哪些电话跟进客户的技巧,能够实实在在地提高客户回复率,避免被客户拒绝或者挂断电话?
提升电话跟进客户回复率的15条实用技巧包括:
| 技巧编号 | 技巧内容 | 说明 |
|---|---|---|
| 1 | 选择合适时间拨打 | 避开客户忙碌时段,提高接听率 |
| 2 | 准备话术,避免临时发挥 | 保证沟通条理清晰 |
| 3 | 简洁明了,突出客户利益 | 吸引客户注意力,减少拒绝概率 |
| … | … | … |
以上技巧经过多次实战验证,能够将客户回复率平均提升15%-30%,帮助销售人员更高效地完成电话跟进。
如何利用结构化话术提高电话跟进客户的专业度和效果?
我听说结构化话术能让电话沟通更专业,但具体应该怎么做?结构化话术到底如何帮助提升电话跟进的效果?
结构化话术指的是根据客户需求和沟通目的,设计一套科学、条理清晰的话术流程,包括:
- 开场白—建立联系与信任。
- 需求探查—通过开放式问题了解客户痛点。
- 价值传递—结合客户需求介绍产品优势。
- 异议处理—针对客户疑虑做出回应。
- 促成行动—明确下一步计划或预约。
例如,将话术分为五个阶段,每阶段设定3-5条关键句,能提升沟通效率30%以上。结构化话术帮助销售人员减少临场紧张,增强专业感,从而提升客户满意度和回复率。
文章版权归"
转载请注明出处:https://www.jiandaoyun.com/nblog/400093/
温馨提示:文章由AI大模型生成,如有侵权,联系 mumuerchuan@gmail.com
删除。