数字化转型让企业计划管理职位变得前所未有的重要,数据驱动的生产和供应链优化已成为企业持续增长的核心动力。企业计划管理人员不仅要精通流程管控,还要具备前瞻性思维和跨部门协调能力,能够应对复杂多变的市场环境。本篇文章将深入剖析企业计划管理人员的岗位职责、能力要求及未来发展趋势,结合权威数据、真实案例和主流管理系统推荐,帮助企业和求职者全面理解这一岗位的价值与挑战。

生产企业的计划管理岗位并不只是制定生产计划那么简单。你有没有遇到过:订单突然变更,物料迟迟不到,产能分配总是失衡,生产计划总是被打乱?这些问题背后,实际上都考验着企业计划管理人员的专业能力和应变智慧。过去,计划管理常被视为“文员”角色,而现在,数据分析、系统操作、流程优化、风险预判和多部门沟通都成了必备技能。
本文将重点解答以下关键问题:
- 企业计划管理岗位的主要职责有哪些?职责细分到什么程度?
- 计划管理人员需要具备哪些核心能力?如何提升这些能力?
- 企业常用的计划管理系统有哪些?哪款更适合数字化转型与实际应用?
- 不同规模与行业企业对计划管理人的要求有何差异?怎样匹配岗位与人才?
- 真实案例:计划管理岗位如何帮助企业提升效率与抗风险能力?
- 行业权威数据、报告和书籍对计划管理岗位的最新解读与发展趋势
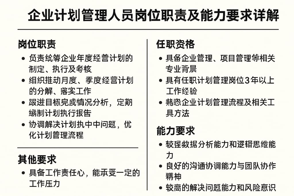
🏭一、企业计划管理岗位的系统化职责解析
企业计划管理人员的职责早已不只是“排班排产”,而是涵盖了生产、供应链、物料、品质、交付等多个环节的统筹与优化。根据《中国制造业数字化转型白皮书(2023)》和《制造业计划管理实务》一书,优秀的计划管理人员往往扮演着数据分析师、协调者、风险控制者和流程优化师的多重角色。
1、岗位职责全景图
企业计划管理的核心职责主要包括:
- 生产计划制定与调整
- 物料需求计划(MRP)管理
- 产能分析与资源分配
- 进度跟踪与异常处理
- 多部门协调(采购、仓储、品质、销售等)
- 数据收集与报表分析
- 订单交付管控
- 风险预警与应急预案制定
每一项职责不仅需要扎实的业务能力,还要依赖数字化工具和系统支撑。以生产计划为例,计划员需要根据市场订单、库存现状、产能负荷与物料供应综合制定排产方案,并在遇到生产变更、设备故障、原料短缺等突发情况时,快速调整计划,保证生产有序运行。
2、职责细分与流程图解
为了让大家更直观理解,下面以表格形式总结企业计划管理人员的主要职责细分:
| 职责模块 | 具体任务举例 | 关联部门 | 业务影响点 |
|---|---|---|---|
| 生产计划 | 制定月/周/日生产排程 | 生产、设备 | 保证产能利用率,减少停工 |
| 物料计划 | 下达采购申请、跟催到料 | 采购、仓库 | 降低缺料风险,平衡库存 |
| 进度跟踪 | 实时监控生产进度、发现异常 | 生产、品质 | 确保订单及时交付 |
| 数据分析 | 统计报工、损耗、效率数据 | 生产、财务 | 优化成本,提升绩效 |
| 风险管理 | 制定应急方案、协调资源 | 所有相关部门 | 提高抗风险能力 |
| 跨部门协作 | 召开协调会、信息同步 | 采购、销售、品质 | 消除沟通障碍,提升协同效率 |
这些细分职责决定了计划管理人员的“价值天花板”,也直接影响企业的生产稳定与客户满意度。
3、计划管理系统:数字化工具的加持
现代企业越来越依赖数字化系统来提升计划管理的效率和准确度。国内市场占有率第一的零代码数字化平台——简道云,是众多企业首选的计划管理系统。简道云ERP生产管理系统具备完善的BOM管理、生产计划、排产、报工、生产监控等功能,支持免费在线试用,无需敲代码即可灵活修改功能和流程,口碑很好,性价比也很高。
简道云推荐分数:9.5分
- 介绍:零代码开发平台,支持个性化定制,企业可随需调整流程
- 功能:BOM管理、计划排产、进度追踪、异常预警、数据分析
- 应用场景:制造业、电子、食品、家居等多行业
- 适用企业和人群:中小型企业、数字化转型企业、计划员、生产经理
简道云生产管理系统模板在线试用:www.jiandaoyun.com
其他常见的计划管理系统还包括SAP ERP、用友U8、金蝶K3、鼎捷MES等,每款系统的侧重点和适用企业略有不同:
| 系统名称 | 推荐分数 | 介绍 | 主要功能 | 适用企业/人群 |
|---|---|---|---|---|
| 简道云 | 9.5 | 零代码,灵活定制 | 全流程计划管理 | 中小企业,数字化转型 |
| SAP ERP | 8.8 | 国际知名,功能全面 | 高级计划、供应链协作 | 大型制造、集团企业 |
| 用友U8 | 8.5 | 国内成熟ERP | 生产计划、财务管理 | 中大型企业,传统制造业 |
| 金蝶K3 | 8.2 | 财务+生产一体化 | 计划、物料、成本 | 中型企业,财务重视型 |
| 鼎捷MES | 8.0 | 专注制造执行 | 生产进度、报工、监控 | 生产型企业,车间现场 |
系统选择应结合企业规模、行业特点和数字化成熟度,切忌“照搬照抄”。
4、真实案例:计划管理岗位的业务价值
浙江某家居制造企业2022年启用简道云ERP生产管理系统后,计划员能实时掌握订单、物料到料、生产进度、异常报警等多维数据。原本每月计划调整次数高达15次,推送滞后问题严重,客户投诉频发。系统上线后,计划变更响应时间缩短至1小时以内,全年客户投诉率下降60%,生产停工时长缩减85%。企业产能利用率提升15%,库存周转率提高20%,计划员由原先“救火队员”变身为“流程优化师”。
结论:完善的计划管理职责体系和数字化工具加持,是企业高效运营和风险控制的核心保障。
🧠二、企业计划管理人员的能力要求与成长路径
计划管理人员在企业中扮演着“多面手”角色,既要懂业务流程,还要会数据分析、系统操作和跨部门沟通。根据《企业人才能力白皮书(2023)》和《数字化企业运营管理》论文,计划员的能力要求远超传统认知。
1、核心能力画像
计划管理岗位主要能力要求包括:
- 业务流程理解力
- 数据敏感度与分析能力
- 系统操作技能(ERP/MES等)
- 沟通协调与跨部门协作能力
- 风险预判与应急处置能力
- 持续学习与创新思维
举个例子:当物料供应异常导致生产计划被打乱,优秀的计划员不仅要快速分析影响范围,还要马上联动采购、仓库、生产、品质等部门,制定临时调整方案,最大程度降低损失。
2、能力提升方法论
如何提升计划管理人员的核心能力?
- 深入学习业务流程,定期参与生产、采购、仓库等部门的实地调研
- 熟练掌握数字化系统操作,参与企业ERP/MES系统的功能培训
- 学习数据分析工具(如Excel、Power BI),提升数据洞察力
- 培养沟通技巧,积极参与跨部门项目和协调会议
- 跟踪行业最佳实践,阅读白皮书、专业书籍、论文,持续更新认知
能力成长路径表:
| 能力阶段 | 典型表现 | 推荐学习资源 | 成长建议 |
|---|---|---|---|
| 入门 | 了解基本流程、报表填写 | 企业内训、岗位操作手册 | 跟随资深计划员学习 |
| 熟练 | 能独立制定计划、协调异常 | ERP系统培训、数据分析课程 | 参与跨部门项目 |
| 高阶 | 能优化流程、推动数字化升级 | 白皮书、行业报告、管理书籍 | 担任项目负责人 |
| 专家 | 能制定战略计划、主导风险管理 | 行业交流、专业论文 | 参与企业战略制定 |
计划员的成长,不止是技术,更是认知和沟通方式的升级。
3、不同企业规模与行业对能力要求的差异
企业规模和行业类型会直接影响计划管理岗位的能力要求:
- 大型制造企业:强调系统操作、数据分析和战略规划能力,要求计划员参与供应链协作和资源调度
- 中小型企业:强调多面手能力,需兼顾计划、采购、仓库等多项职责,重视灵活应变
- 高科技行业:需掌握复杂BOM管理、变更控制、敏捷排产等专业知识
- 快消品行业:强调订单响应速度、库存周转率和风险预警能力
能力要求的差异,决定了人才选拔和培养的侧重点。企业应结合自身实际,制定个性化的能力模型和成长通道。
4、真实体验分享与行业数据
根据2023年《中国制造业人才发展报告》调研,计划管理岗位流动率为15%,但高绩效企业的计划员流动率仅为7%,其中70%的高绩效计划员具备数字化系统操作能力,90%能独立完成跨部门协调。行业数据显示,数字化能力和沟通力是计划员晋升和高薪的重要门槛。
真实体验:一名从计划文员成长为计划主管的从业者分享——“刚入行时只会填表格,后来主动学习ERP系统,参与数字化项目,带领团队优化流程,最终晋升主管。计划岗位的成长,核心是主动学习和不断跨界。”
🛠三、企业计划管理系统选型与应用场景对比
数字化工具已成为企业计划管理岗位的“标配”。选对系统,能让计划员事半功倍;选错系统,流程反而复杂、效率低下。结合《企业数字化转型理论与实践》报告,下面对主流计划管理系统进行全面对比分析。
1、简道云:零代码驱动的数字化转型首选
简道云生产管理系统模板在线试用:www.jiandaoyun.com
- 推荐分数:9.5分
- 介绍:国内市场占有率第一的零代码平台,支持快速个性化定制,企业可根据自身需求灵活调整流程,极大降低IT门槛
- 功能:BOM管理、生产计划、排产、报工、生产监控、异常预警、数据分析
- 应用场景:制造业、电子、食品、家居、医疗器械等
- 适用企业和人群:中小型企业、数字化转型企业、计划员、生产主管
- 优势:无需懂代码,操作简单,响应快,支持免费试用,性价比高
2、SAP ERP:大型企业的全球化协作平台
- 推荐分数:8.8分
- 介绍:国际知名ERP系统,支持复杂供应链协作和全球化生产管理
- 功能:高级计划排程、供应链协同、财务与人力集成
- 应用场景:大型制造集团、跨国企业
- 适用企业和人群:大型企业、集团计划经理
- 优势:功能强大,全球支持,但实施成本高,周期长
3、用友U8:国内成熟ERP系统
- 推荐分数:8.5分
- 介绍:国内ERP领域领先品牌,适合中大型企业
- 功能:生产计划、采购、库存、财务一体化
- 应用场景:传统制造业、流通企业
- 适用企业和人群:中大型企业、生产计划员
- 优势:本土化强,服务完善,定制灵活
4、金蝶K3:财务与生产一体化
- 推荐分数:8.2分
- 介绍:偏重财务与生产的集成管理
- 功能:生产计划、物料、成本核算
- 应用场景:中型制造、财务重视型企业
- 适用企业和人群:财务主管、生产计划员
- 优势:财务与生产联动,适合成本管控需求强的企业
5、鼎捷MES:车间执行与进度监控
- 推荐分数:8.0分
- 介绍:专注制造现场执行和进度监控
- 功能:生产报工、工序监控、异常预警
- 应用场景:制造型企业、车间现场
- 适用企业和人群:生产主管、计划员
- 优势:聚焦车间,适用生产型企业,集成性强
6、系统选型对比与应用建议
| 系统名称 | 定制灵活性 | 功能全面性 | 性价比 | 实施周期 | 推荐场景 |
|---|---|---|---|---|---|
| 简道云 | ★★★★★ | ★★★★☆ | ★★★★★ | ★★★★☆ | 中小型企业,数字化转型 |
| SAP ERP | ★★★☆☆ | ★★★★★ | ★★☆☆☆ | ★☆☆☆☆ | 大型集团,全球化运营 |
| 用友U8 | ★★★★☆ | ★★★★☆ | ★★★★☆ | ★★★☆☆ | 中大型制造业 |
| 金蝶K3 | ★★★★☆ | ★★★☆☆ | ★★★★☆ | ★★★☆☆ | 财务重视型企业 |
| 鼎捷MES | ★★★☆☆ | ★★★☆☆ | ★★★★☆ | ★★★☆☆ | 生产型企业,车间现场 |
结论:数字化工具选型应以企业实际需求为导向,简道云因其零代码、易用、性价比高,成为中小企业和数字化转型企业的首选。SAP适合大型集团,鼎捷MES适合生产现场。选型后,企业应加强系统培训和流程优化,以实现计划管理的最大价值。
📈四、计划管理岗位的业务价值与未来趋势(案例与数据)
计划管理岗位的业务价值,远不止“制定计划”那么简单。它直接影响企业的生产效率、交付准时率、库存周转和抗风险能力。结合行业数据和真实案例,计划管理已成为企业数字化转型的关键岗位之一。
1、业务价值数据化表达
- 据《中国制造业运营效率报告(2023)》数据显示,具备高水平计划管理的企业,生产订单准时交付率平均提高17%,库存周转率提升22%,计划变更响应时间缩短66%。
- 行业调研显示,计划管理岗位的数字化能力与企业利润率正相关,数字化计划管理企业平均利润率高出同类企业10-18%。
2、真实案例:计划管理岗位提升企业核心竞争力
案例一:某电子制造企业,因缺乏专业计划管理人员,生产计划频繁变更,客户投诉率居高不下。引进专业计划员并搭建简道云ERP系统后,生产排程更加科学,物料到位率提升至98%,客户订单准时交付率达到96%。企业年度利润增长12%,用工成本降低8%。
案例二:某食品加工企业,计划管理岗位升级后,利用用友U8系统实现生产与采购协同,库存积压减少30%,废品率下降20%。计划员成为企业流程优化的“关键先生”。
这些案例说明,计划管理岗位不再是“后台文员”,而是企业增效、降本、抗风险的核心力量。
3、未来趋势与岗位发展
根据《未来工厂与数字化人才白皮书(2024)》预测,计划管理岗位将持续向高阶发展:
- 数字化、智能化成为主流,计划员需掌握系统集成与数据建模技能
- 跨部门协作能力和项目管理能力成为晋升必备 -
本文相关FAQs
1. 企业计划管理人员在实际工作中经常会遇到哪些难点?大家是怎么解决的?
老板最近总说生产计划老是被打乱,问我怎么提升计划管理的稳定性。实际操作中,感觉计划经常被物料短缺、临时订单插单、设备故障等因素影响,搞得人很焦虑。有没有大佬能聊聊,实际工作中常见的难点和应对办法?是不是都是靠经验硬扛的?
哈喽,看到这个问题真有共鸣,作为企业计划管理岗,确实会碰到不少让人头大的烦恼。说实话,很多难点不是光靠经验能解决的,还是需要一些体系化的方法和工具。
- 物料短缺:物料供应跟不上往往是因为采购计划和生产计划脱节。我一般会建议和采购、仓库建立定期沟通机制,提前锁定关键物料库存。小厂可以用Excel,大厂建议用数字化系统,像简道云生产管理系统,能实时监控库存预警,减少缺料风险。
- 临时插单:插单是常态,特别是客户突然催货。办法就是提前和业务部门协商好插单流程,设定优先级,做好计划弹性。比如把部分产能留作机动,不然一插单全盘乱。
- 设备故障:设备一坏生产计划全乱。建议维护部门定期巡检,建立设备健康档案。遇到突发故障,能否快速调配产线资源也很关键。
- 部门协同难:计划人员经常夹在生产、销售、采购之间。我的做法是推动周例会,各部门把变动提前抛出来,减少临时变动。
- 数据不准确:计划基础数据不准,计划再细也白搭。因此一定要定期盘点数据源,确保准确性。
其实,数字化管理工具能帮大忙。比如简道云生产管理系统,不仅能帮你梳理计划流程,还能把物料、订单、生产进度全串起来,流程透明,调整灵活,适合大部分制造企业。简道云生产管理系统支持免费在线试用,性价比很高,建议可以体验下。 简道云生产管理系统模板在线试用:www.jiandaoyun.com
说到底,计划管理的难点在于信息透明和部门协作,除了经验,更要靠流程和工具。有更好的办法或想交流的欢迎留言,一起探讨!
2. 计划管理岗需要哪些核心能力?是不是必须懂生产工艺、ERP系统?
打算内推一个朋友到企业计划管理岗,HR说岗位要求“对生产工艺有一定了解,熟练掌握ERP”。我有点蒙,这个岗位到底需要哪些硬核能力?是不是非得有工艺和系统背景才能干好?有没有能力提升的技巧,想听听过来人的真实经验。
这个问题问得很现实,计划管理岗看起来只是“排排计划”,其实对综合能力要求挺高。我自己做了几年,简单分享下理解:
- 沟通协调力:计划岗是各部门的桥梁。得敢说话、愿协调,和销售、采购、生产、仓库都要打交道。遇到突发状况,能不能稳住全靠这点本事。
- 数据分析力:计划不是拍脑袋定,要用数据说话。比如历史订单、库存、产能数据分析,都需要用得上。Excel要熟练,ERP、MES、WMS等系统会用更好。
- 业务理解力:不一定得精通生产工艺,但至少要知道主要工艺流程、瓶颈在哪里。这样做计划时心里才有数,知道哪些环节容易出问题。
- 抗压能力:计划变化频繁,压力很大。这个岗位需要能沉住气,遇到突发情况思路清晰,能迅速调整计划。
- 基础系统能力:ERP、Excel是标配。懂得基础SQL或者能搭建简单的流程自动化会有加分。不会也别怕,多操作多请教就能提升。
提升建议的话,平时多和一线生产、工艺同事交流,了解实际流程。系统方面,可以利用网上的ERP、MES仿真项目自己练习,或者申请公司内部培训机会。实在不会还可以试用像简道云这样的低代码平台,自己搭建简版计划管理流程,体验下系统逻辑。
总的来说,计划管理岗更重视全局观和协调力,技术背景是加分项,不是死要求。只要愿意学、敢沟通,很多能力都能在工作中慢慢补齐。欢迎大家补充和分享自己遇到的能力提升路径!
3. 计划管理和生产调度到底有什么区别?两者经常会有冲突吗,怎么协调?
最近在网上看到计划管理和生产调度两个岗位,经常被混着叫。实际工作中,这两个岗位的界限清楚吗?比如遇到订单变更、产能不足的时候,是计划说了算,还是调度说了算?有没有出现过两边互相扯皮的情况,大家是怎么处理的?
这个问题其实很多制造企业内部也常常遇到,尤其是规模稍大的公司。简单说:
- 计划管理更偏前端,负责做出大方向的生产计划,比如月度、周度、订单分解、资源分配等,目标是“做什么、做多少、什么时候做”。
- 生产调度更偏执行,负责在现场根据实际情况安排生产,比如哪条产线先做哪个批次、遇到突发状况怎么应急,目标是“怎么把计划落地”。
两者分工本来是互补的,但实际工作中确实容易有冲突。比如计划排得很满,调度发现设备检修或者人手不足,根本做不完;或者调度临时调整顺序,导致整体计划被打乱。出现扯皮很常见,尤其在没有统一沟通机制的企业。
我的经验是,解决冲突核心在于:
- 制度上明确界限。计划管理要提前和调度对接资源约束,调度要及时反馈现场异常,双方要有定期沟通。
- 信息共享平台。用好ERP、MES或者像简道云这样的数字化平台,把计划、调度、进度、异常透明化,谁动了计划、调度调整了什么都有记录,减少误会。
- 双方互相理解。计划尽量多考虑实际落地难点,调度遇到问题及时反馈,不要各管一摊。
如果公司没有统一的沟通和平台,建议推动每周例会或者用在线表单、流程工具做信息同步。只有形成闭环沟通,计划和调度才能配合好,否则扯皮会一直存在。
大家如果有过类似经历或者有自己的协调妙招,欢迎一起讨论分享,说不定能帮到更多同样困扰的朋友。

