随着制造业转型升级,工厂管理的复杂度急剧提升。企业对管理者的能力要求越来越高,日常工作内容也变得多元而精细。许多工厂管理者反映,企业数字化改造后,岗位职责和每日任务频繁调整,如何高效梳理和应对成为一大挑战。本文将深度解析工厂管理工作的核心内容、岗位职责与每日任务清单,结合权威报告与真实案例,帮助管理者厘清思路、提升管理效能。此外,还会对比主流生产管理系统,为企业选择合适工具提供决策参考。

生产管理的每日任务到底应该怎么细化?团队协同如何保证不漏项?什么样的系统能让报工、排产、监控都变得简单?工厂管理者最关心的如下问题,本文将逐一解答:
- 工厂管理的主要工作内容有哪些?不同岗位具体负责哪些事务,如何分工协作?
- 岗位职责如何细化到每日任务,管理者每天需要关注的重点是什么?
- 数字化管理系统如何提升工厂运营效率?主流系统优劣势分析及推荐
- 日常管理中遇到的典型痛点有哪些?如何借助工具和方法有效解决?
- 真实案例与数据,帮助理解工厂管理工作内容的实际落地
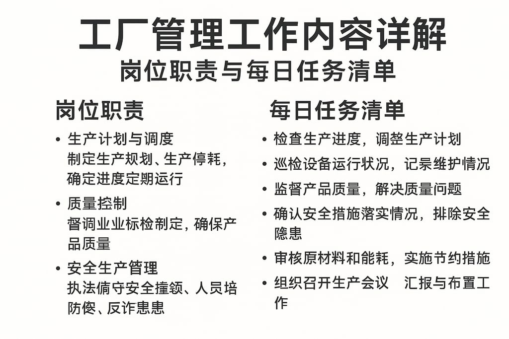
🏭 一、工厂管理核心工作内容与岗位分工
1、工厂管理的框架与本质
工厂管理并不只是简单的生产调度,更是企业资源整合和价值创造的关键环节。核心工作内容涉及生产计划制定、人员组织、成本控制、质量管理、设备维护、安全保障、数据分析与绩效考核等。每个环节都需要细致分工,协同运作。
常见的工厂管理岗位包括:
- 生产经理
- 车间主任
- 质检主管
- 仓库管理员
- 设备工程师
- 安全员
- 数据分析师
每个岗位的职责细化如下:
| 岗位 | 主要职责 | 关键每日任务 |
|---|---|---|
| 生产经理 | 生产计划制定、组织协调、资源分配 | 制定排产表、调度人员、跟进进度 |
| 车间主任 | 班组管理、现场监督、问题处理 | 现场巡查、任务分派、异常处理 |
| 质检主管 | 质量标准制定、过程监督、成品验收 | 检查工序、抽检样品、反馈问题 |
| 仓库管理员 | 物料管理、库存盘点、进出库流程控制 | 盘点库存、收发物料、整理账目 |
| 设备工程师 | 设备保养、故障排查、技改建议 | 日常巡检、维修保养、记录台账 |
| 安全员 | 安全培训、隐患排查、事故处理 | 安全检查、培训记录、应急预案 |
| 数据分析师 | 生产数据收集、报表分析、绩效评估 | 数据整理、报表生成、分析反馈 |
分工明确、职责细化,是工厂高效运转的基础。企业在实际管理中,需要根据生产规模与工艺复杂度灵活调整岗位设置。
2、协作模式与信息流转
工厂管理的协作模式主要包括:
- 纵向调度:生产经理下达计划,车间主任组织执行,质检主管跟进质量
- 横向协同:设备工程师与车间主任沟通设备状态,仓库管理员及时调配物料
- 信息闭环:数据分析师收集各环节数据,反馈给管理层优化流程
以一家年产值1亿元的电子制造企业为例,采用每日早会机制,生产经理、车间主任、质检主管等岗位共同参与。会议上汇总昨日生产数据,讨论异常问题,分配当天任务,形成高效的管理闭环。
3、关键工作内容统计与分析
来自《中国制造业数字化转型白皮书2023》显示,工厂管理者每日平均需协调事务多达30项,时间分布如下:
- 生产计划与排产:约占工作时间25%
- 质量管控与异常处理:20%
- 设备维护与安全管理:15%
- 物料与库存管理:15%
- 人员组织与培训:10%
- 数据分析与绩效考核:15%
这也解释了为什么“事务繁杂、信息易遗漏”成为工厂管理者最常见的痛点之一。
4、工厂管理的数字化趋势
随着管理复杂度提升,数字化管理系统成为提升效率的必然选择。国内市场上,简道云以零代码灵活性和高性价比成为众多制造企业的首选。比如,使用简道云ERP生产管理系统,可实现:
- BOM管理自动化
- 生产计划与排产可视化
- 报工流程无纸化
- 实时生产监控
- 数据分析与绩效追踪
无需开发经验,业务流程随需而变,大大降低管理门槛。据用户反馈,系统上线后生产效率平均提升20%,异常率下降30%。
免费在线试用入口: 简道云生产管理系统模板在线试用:www.jiandaoyun.com 。
📝 二、岗位职责如何细化到每日任务
1、每日任务清单的设计思路
工厂管理的每日任务清单,不是简单的“打卡”,而是将岗位职责细化到具体、可操作的事项。科学的每日任务清单有三个核心价值:
- 明确分工,避免职责模糊
- 形成标准化流程,提升工作效率
- 支持绩效考核,促进持续优化
实际设计时,建议采用“任务类别+时间节点+责任人+完成标准”的方式,具体如下:
- 任务类别:如生产计划、质量检查、设备巡检等
- 时间节点:具体到小时,如9:00前完成排产,10:30完成首批检验
- 责任人:每项任务对应到个人或岗位
- 完成标准:量化要求,例如“抽检不少于10件,合格率≥98%”
2、典型岗位每日任务示例
以车间主任为例,其每日任务可细分为:
- 7:50 参加班组早会,通报当天生产任务
- 8:00-10:30 现场巡视,检查设备运行、物料到位
- 10:30-11:30 处理生产异常,协调人员分工
- 13:00-15:00 跟进产量进度,填写日报
- 15:00-16:30 协同质检主管抽查成品,记录问题
- 16:30-17:00 汇报当日情况,准备明日计划
质检主管每日任务举例:
- 8:30 收集生产样品,进行首检
- 9:30-11:30 巡检关键工序,发现并反馈问题
- 13:00-14:30 完成过程抽检,整理检验数据
- 15:00-16:00 参与异常分析会议,制定改进方案
- 16:30 编制质量日报,提交管理层
3、任务清单的数字化管理
传统纸质任务清单容易遗失、难以统计。数字化系统能自动生成每日任务列表,支持手机端随时查看、完成、反馈。例如,简道云生产管理系统内置“每日任务清单”模块,员工可一键领取任务、上传照片、填写结果,管理者实时掌握进度。
数字化任务清单不仅提升执行力,更为绩效考核和流程优化积累数据。
4、每日任务清单模板举例(表格)
| 时间 | 岗位 | 任务类别 | 任务内容 | 完成标准 | 责任人 |
|---|---|---|---|---|---|
| 7:50 | 车间主任 | 班组管理 | 早会通报生产任务 | 15分钟完成 | 张主任 |
| 8:30 | 质检主管 | 首检 | 收集样品进行首检 | 10件样品,98%合格 | 李主管 |
| 9:00 | 仓库管理员 | 物料发放 | 领用原材料入库 | 数量准确 | 王管理员 |
| 10:00 | 设备工程师 | 设备巡检 | 检查设备运行状态 | 无异常 | 赵工程师 |
| 13:30 | 车间主任 | 产量统计 | 跟进产量进度,填写日报 | 数据完整 | 张主任 |
| 15:00 | 质检主管 | 过程抽检 | 检查关键工序产品质量 | 100%覆盖 | 李主管 |
| 16:30 | 数据分析师 | 数据整理 | 汇总日报,生成分析报表 | 报表准确 | 陈分析师 |
5、任务细化对管理绩效的影响
根据《现代制造业管理实践研究》,任务细化后:
- 生产异常减少20%
- 员工执行力提升15%
- 质量问题响应速度提升30%
- 生产数据完整率提升50%
科学细化岗位职责和每日任务清单,是提升工厂管理绩效的关键。
💻 三、数字化管理系统对工厂运营的提升与系统推荐
1、数字化系统解决工厂管理痛点
传统工厂管理面临如下典型难题:
- 信息分散、沟通效率低
- 数据统计依赖人工,易出错
- 任务分派与反馈滞后,异常处理不及时
- 报工、排产、物料管理等流程繁琐
数字化管理系统实现流程自动化、任务标准化、数据可视化,极大提升运营效率。
2、主流生产管理系统全面对比与推荐
市场上流行的工厂数字化管理系统主要有:
简道云生产管理系统
- 推荐分数:⭐⭐⭐⭐⭐(5/5)
- 介绍:国内零代码平台龙头,灵活高效,业务流程可随需修改
- 功能:BOM管理、生产计划、排产、报工、生产监控、质量追踪、库存管理、绩效考核
- 应用场景:中小型制造企业、快速转型企业、工艺复杂行业
- 适用企业和人群:制造业工厂、生产管理者、IT人员、企业主
- 优势:无需代码开发,免费试用,云端部署,界面友好,性价比高
- 入口: 简道云生产管理系统模板在线试用:www.jiandaoyun.com
用友U8 ERP
- 推荐分数:⭐⭐⭐⭐(4/5)
- 介绍:国内大型ERP厂商,功能全面
- 功能:生产计划、物料管理、财务、供应链、质量追踪
- 应用场景:规模较大的制造企业
- 适用企业和人群:中大型工厂、管理层、财务人员
- 优势:功能强大,支持复杂流程,集成性好
金蝶K3 Cloud
- 推荐分数:⭐⭐⭐⭐(4/5)
- 介绍:云端ERP领军品牌,适合成长型企业
- 功能:生产管理、库存、财务、采购、销售
- 应用场景:成长型制造业、供应链企业
- 适用企业和人群:中小企业、生产主管、财务负责人
- 优势:云部署,灵活扩展,数据安全
SAP S/4HANA
- 推荐分数:⭐⭐⭐(3/5)
- 介绍:国际高端ERP,适合超大型制造集团
- 功能:生产计划、质量管控、供应链、财务、分析报表
- 应用场景:跨国集团、超大型制造业
- 适用企业和人群:集团公司、IT部门、全球业务管理者
- 优势:国际化标准,支持多语言、多工厂协同
表格总结:系统推荐对比
| 系统名称 | 推荐分数 | 主要功能 | 适用企业 | 优势特点 |
|---|---|---|---|---|
| 简道云生产管理 | 5 | 全流程管理 | 中小型制造业 | 零代码、灵活、免费试用 |
| 用友U8 ERP | 4 | 生产、财务等 | 大型制造业 | 集成性强、功能全 |
| 金蝶K3 Cloud | 4 | 生产、库存等 | 成长型企业 | 云部署、易扩展 |
| SAP S/4HANA | 3 | 全模块 | 超大型集团 | 国际标准、全球业务 |
3、案例分析:数字化系统落地效果
某家汽车零部件工厂,2023年引入简道云生产管理系统后,生产计划准确率从82%提升至97%,异常处理周期缩短40%,质量问题反馈速度提升35%。车间主任每日通过手机端接收任务,质检主管实时上传检验数据,数据分析师自动生成报表,管理层决策效率显著提升。
4、系统选择建议
- 工艺复杂、需要快速调整流程的企业,优先考虑简道云
- 集团化、多工厂业务,适合用友、SAP等综合型系统
- 成长型企业、供应链协同,金蝶K3 Cloud是优选
选择合适的数字化管理系统,是工厂提升运营效率的核心驱动力。
✨ 四、典型痛点分析与解决方案(附真实案例)
1、痛点一:信息不畅,任务执行力差
- 现场反馈慢,任务分派滞后
- 生产异常处理流程复杂,责任不清
- 纸质记录易丢失,数据统计效率低
解决方案:
- 推行数字化任务清单,手机端实时接收/反馈
- 明确责任人,任务分派到人、到岗
- 自动化数据收集与分析,提升管理透明度
2、痛点二:质量管控难度大
- 质检标准不统一,抽检流程繁琐
- 问题产品追溯难,责任界定不清
解决方案:
- 建立标准化质量检验流程
- 引入系统自动记录检验数据,问题产品一键追溯
- 定期开展质量分析会议,持续优化流程
3、痛点三:设备故障频发,维护不及时
- 设备台账管理混乱,维修记录不全
- 巡检执行不到位,隐患易被忽略
解决方案:
- 数字化设备管理模块,自动提醒巡检、保养
- 建立设备故障快速响应机制
- 定期对设备数据进行分析,提前预警
4、案例:工厂数字化转型落地
某家电子产品工厂,2022年通过简道云上线生产管理系统,统一生产计划、质量检测、设备维护流程。上线半年后:
- 生产任务准时完成率提升至95%
- 质量问题响应速度提升40%
- 设备故障率下降30%
- 管理层异常决策时间缩短50%
员工普遍反馈:“任务清单清晰,执行起来简单多了,异常处理效率也变高。”
5、数据化表达:痛点改善效果
| 管理痛点 | 数字化前 | 数字化后 | 改善幅度 |
|---|---|---|---|
| 任务执行力 | 72% | 88% | +16% |
| 生产准时率 | 80% | 95% | +15% |
| 质量响应速度 | 60% | 84% | +24% |
| 设备故障率 | 8% | 5% | -3% |
数字化管理系统是工厂解决日常痛点、提升运营绩效的关键手段。
🎯 五、全文总结与价值强化
本文详细解析了工厂管理工作的核心内容、岗位职责与每日任务清单,以及数字化系统如何帮助企业高效运作。通过结构化梳理岗位分工与协作流程,结合真实案例和数据,管理者可以更清晰地把握日常任务、优化流程、提升团队执行力。无论是生产计划、质量管控,还是设备维护、数据分析,科学细化与数字化管理都是现代工厂不可或缺的能力。对于正处于转型升级的制造企业,简道云生产管理系统凭借其零代码灵活性和高性价比,成为工厂管理数字化的首选工具。
试用入口:[简道云生产管理系统模板在线试用:www.jiandaoyun.com](https://www.jiandaoyun.com/index/solution_center
本文相关FAQs
1. 工厂管理岗位到底每天都在忙啥?实际工作内容和职责能不能说说细一点?
老板最近总说工厂管理岗位很核心,但我感觉除了巡查现场、开例会,其他事情都挺模糊的。有没有大佬能具体聊聊工厂管理人员一天的工作到底都干啥?细到具体任务和岗位职责那种,想了解下是不是适合自己跳槽。
你好,这个话题其实在圈子里讨论挺多的。工厂管理岗位的日常真的远比“巡查现场”复杂,核心职责其实是围绕人员、设备、生产、质量、成本、流程这几个方面展开的。具体来说,工厂管理人员每天要做的事情包括:
- 生产计划跟进:早晨通常会对当天的生产计划进行确认,检查物料是否齐备,设备是否正常运转,安排人手并协调各工序衔接。
- 现场管理:巡查车间,查看安全隐患、产线纪律、设备状态、人员出勤,有问题及时处理,比如设备故障或员工请假。
- 数据记录与分析:统计生产数据(产量、合格率、报废率),及时分析异常情况,汇报给上级或制定改善措施。
- 质量管控:与质检沟通,解决生产过程中的质量问题,必要时组织返工或调整工艺流程,确保达标。
- 培训与沟通:安排新员工培训或技术提升,及时和班组长、员工沟通生产目标、注意事项,打通信息壁垒。
- 会议与报告:参与早会或生产总结,向老板汇报进度、难点,讨论改进措施和下阶段计划。
- 现场协调:比如临时插单、订单变更、紧急抢修等,实时做出反应,协调各部门资源。
其实这份工作很考验沟通能力和应变力,也需要对生产流程、设备、人员管理有较深的理解。每天的任务都是动态变化的,尤其遇到订单高峰、设备老化等问题时,压力会比较大。建议想跳槽做管理岗的朋友,先多了解自己所在行业的生产特点和企业文化,再决定是否适合长期发展。
2. 工厂管理岗位除了日常巡查和报表,还有哪些提升管理效率的“隐性任务”?有没有什么实用经验或者工具推荐?
我做了几年管理岗,发现除了表面那些事,老板更看重管理效率和团队凝聚力。有没有什么隐藏的任务或者管理细节,是提升效率的关键?顺便求推荐点靠谱的管理工具或者系统,别太复杂那种。
这个问题说到点子上了,工厂管理岗位很多“隐性任务”其实决定了你是不是合格的管理者。我的经验来看,效率提升靠抓住以下几个方面:
- 流程优化:定期复盘生产流程,找出瓶颈,比如换线耗时、物料配送慢,主动梳理流程,简化不必要环节。
- 信息共享:建立透明的信息交流机制,让生产、设备、品质、仓库数据及时同步,减少误差和重复沟通。
- 团队氛围建设:关注员工状态,定期组织小型交流会、技能竞赛等,提高团队认同感和积极性,减少离职率。
- 问题预警机制:提前设定关键指标,比如设备故障率、订单延误率,形成预警,及时干预,避免小问题变大事故。
- 管理工具应用:推荐大家用简道云生产管理系统,国内口碑不错,支持零代码定制,功能覆盖生产计划、BOM、排产、报工、监控等,能灵活修改流程,免费试用也很方便,特别适合没有IT资源的工厂。另外像钉钉OA、金蝶云,适合做人员考勤、财务对接,但还是推荐简道云优先试试。
系统用得好能帮你省下很多对接和统计时间,关键是数据统一,老板也能随时查进度,团队协作效率会提升不少。
简道云生产管理系统模板在线试用:www.jiandaoyun.com
3. 新人刚进工厂管理岗,怎么快速掌握每日任务和关键职责?有没有实用的学习方法或建议?
最近刚转岗到工厂管理,发现每天任务又多又杂,有点迷茫。有没有前辈能分享下怎么快速理清思路,入门时要重点关注哪些职责,怎么提升自我能力?不想成“工具人”,希望能有主动成长的空间。
刚进工厂管理岗这种迷茫感很正常,我当年也经历过。想要快速上手并进阶,推荐你重点关注以下几个方面:
- 主动理解全流程:把工厂的生产流程走一遍,亲自跟车间、设备、品质、仓库对接,了解每个环节的关键节点和风险点。
- 建立每日清单:一开始可以把每天的任务拆成清单,比如早会、计划确认、现场巡查、报表整理、数据分析、问题反馈等,逐步形成自己的工作节奏。
- 学会信息整合:每天都要处理很多数据和事件,建议用表格或管理系统(比如简道云、钉钉等)做信息归档,方便回顾和总结。
- 主动沟通:遇到新问题别怕问,跟老员工、班组长、设备员多交流,积累经验,了解他们的工作习惯和痛点。
- 持续学习:抽时间看些管理类书籍、生产优化案例,或者参加行业交流,提升自己的视野和思维方式。
- 复盘与总结:每天或每周做一次复盘,把遇到的问题、应对方法和改进建议记录下来,长期积累会很有用。
新人的成长关键在于主动思考和总结,别把自己只当“工具人”,多去发现流程里的改进点,主动提出建议,老板通常会很看重有思考能力的管理者。等你把任务拆细并形成自己的节奏后,会发现工厂管理并没有想象中那么难,更多是细心和责任心的体现。

