企业在选择项目管理模式时,往往面临多样的业务需求和团队协作挑战。不同项目管理模式的优劣直接影响企业的项目进度、成本管控与团队效能。本文深度对比五大主流项目管理模式,结合真实企业案例与最新行业数据,帮助管理者精准识别适合自身企业的项目管理方案。无论你是初创公司还是大型集团,都能在这份指南中找到落地实用的项目管理建议与系统推荐,让复杂项目变得可控、高效。

每年都有超过60%的企业项目因管理模式不匹配而延期甚至失败。行业数据显示,选择合适的项目管理模式可以将项目成功率提升40%以上。你是否曾遇到这些困扰:项目进度总是拖延、团队协作效率低下、成本失控、难以应对需求变更?这些问题的根源,往往就在项目管理模式的选择上。
这篇文章将围绕以下关键问题给出深入解答:
- 企业常见的五大项目管理模式到底有哪些,各自适合什么样的项目和团队?
- 如何对比不同模式的优缺点,从实际需求出发做决策?
- 真实企业案例如何落地不同项目管理模式,解决项目管理痛点?
- 哪些项目管理系统能帮助企业快速上手并提升项目成功率?(含推荐分数、适用企业、功能亮点等详解)
- 管理者如何根据自身业务特征与团队协作需求,科学选择最优项目管理模式?
无论你是项目经理、IT主管,还是企业的决策者,这份深度分析都能为你提供实操可落地的参考,助力企业高效达成项目目标。
🧭 一、五大项目管理模式全景解析及适用场景
项目管理模式的选择,关乎企业能否在激烈竞争中保持敏捷和高效。市面上流行的项目管理模式有很多,但实际应用最广的主要有以下五种,每种模式都有其独特的优势和局限。
1、瀑布式(Waterfall Model)
瀑布式项目管理模式以其阶段分明、流程可控著称。它强调项目从需求分析、设计、开发、测试到上线,环环相扣,依次推进。这种模式适合需求清晰、变更少、周期较长的项目,如传统软件开发、政府工程、大型基础设施建设等。
- 优势:
- 阶段目标明确,便于进度和成本管控
- 需求确认后变更成本低
- 文档规范,易于追溯
- 局限:
- 对需求变更适应性差,变更成本高
- 各阶段相互依赖,拖延风险大
应用场景:大型政府项目、制造业、基础设施建设。
2、敏捷式(Agile Model)
敏捷项目管理强调快速响应变化、小步快跑、持续迭代。它通过短周期(如Scrum的Sprint)、团队协作和持续反馈,快速适应市场与客户需求。适合互联网、创新型企业、需求变化频繁的项目。
- 优势:
- 快速迭代,适应变化
- 团队自主性高
- 客户参与度高,需求更贴合实际
- 局限:
- 文档相对较少,新成员上手难
- 管理复杂度高,对团队能力要求高
应用场景:互联网产品开发、技术研发、创业项目。
3、看板式(Kanban Model)
看板项目管理以可视化工作流、持续交付为核心。通过看板工具将任务、进度、瓶颈显性化,团队成员可随时调整优先级。适合持续运营、服务型团队、高度协作的项目。
- 优势:
- 任务透明,易于发现瓶颈
- 灵活调整优先级
- 持续优化流程
- 局限:
- 缺乏阶段性里程碑,容易失控
- 对自律性强的团队更适用
应用场景:客服运营、技术支持、内容生产等。
4、关键路径法(Critical Path Method,CPM)
关键路径法以任务依赖关系和时间优化为核心,通过识别项目中的关键任务路径,优化资源分配和工期安排。适合任务复杂、依赖关系多的项目。
- 优势:
- 明确关键任务,优化进度
- 易于发现进度风险
- 资源合理分配
- 局限:
- 模型复杂,实施门槛高
- 变更管理难度大
应用场景:建筑工程、复杂制造项目、科研项目。
5、混合式(Hybrid Model)
混合式项目管理结合了瀑布与敏捷等多种模式的优点,针对不同阶段采用不同管理策略。它强调灵活应变、兼容并蓄,适合业务复杂、需求多变的大型企业。
- 优势:
- 灵活适配业务变化
- 融合多种管理优势
- 易于管控大规模项目
- 局限:
- 管理体系复杂,协调成本高
- 实施难度较大
应用场景:大型集团、跨部门协作、复杂创新项目。
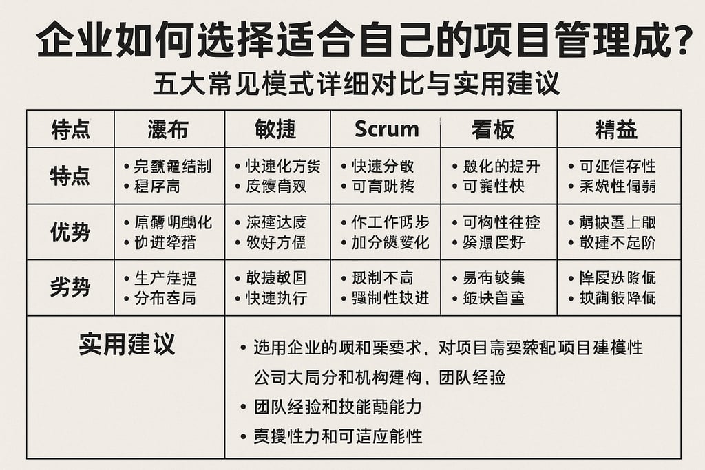
五大模式对比一览表
| 项目管理模式 | 适用类型 | 优势 | 局限 | 推荐企业规模 |
|---|---|---|---|---|
| 瀑布式 | 需求稳定 | 流程规范 | 变更适应性差 | 大型、传统企业 |
| 敏捷式 | 变化频繁 | 快速迭代 | 管理复杂 | 中小互联网企业 |
| 看板式 | 持续交付 | 任务透明 | 缺乏里程碑 | 服务型团队 |
| 关键路径法 | 任务依赖复杂 | 优化工期 | 模型复杂 | 工程、制造企业 |
| 混合式 | 需求多变、复杂 | 灵活适配 | 管理难度高 | 大型、创新企业 |
核心观点:企业选择项目管理模式时,最重要的不是“流行”,而是与自身项目特性和团队能力深度匹配。
🔍 二、模式优缺点深度对比与决策建议
项目管理模式的优劣,往往体现在项目推进的关键节点。选择合适的模式,需要结合业务需求、团队能力、项目规模等因素,进行多维度权衡。
1、项目需求清晰度 VS 模式适应性
不同模式对项目需求的清晰度要求不同:
- 瀑布式:需求越清晰,越能发挥其优势。不推荐给需求易变项目。
- 敏捷式:适合需求不确定或频繁变化的项目。
- 看板式:对需求清晰度要求适中,强调任务分解与流程透明。
2、团队协作方式 VS 模式效率
团队结构直接影响模式选择:
- 敏捷式:强调跨部门小团队高频协作。
- 看板式:更适合自驱型团队,成员高度自治。
- 瀑布式:适合分工明确、层级清晰的传统团队。
3、项目规模与复杂度 VS 模式兼容性
- 复杂大型项目:更推荐关键路径法或混合式,便于资源、流程和进度统筹。
- 小型/中型项目:敏捷式和看板式灵活高效,适合快速推进。
4、变更管理能力 VS 模式弹性
- 敏捷、看板:变更响应快,适合动态市场。
- 瀑布、关键路径法:变更成本高,适合长期、稳定项目。
决策建议
- 明确项目需求与目标(短期VS长期、稳定VS变化)
- 评估团队协作能力与组织结构
- 分析项目规模、复杂度与资源分配能力
- 结合企业文化和管理习惯做出选择
核心观点:项目管理模式没有绝对的优劣,关键在于企业能否根据实际情况灵活调整和落地。
实用对比表:常见项目管理模式优缺点与适用建议
| 管理模式 | 优势 | 局限 | 适合场景 | 决策建议 |
|---|---|---|---|---|
| 瀑布式 | 控制力强、风险低 | 适应变更能力弱 | 需求稳定的长期项目 | 确认需求后再开启 |
| 敏捷式 | 响应快、创新高效 | 管理要求高 | 创新、变化频繁项目 | 建立自驱团队 |
| 看板式 | 流程透明、易优化 | 缺乏里程碑 | 持续运营、服务团队 | 强化自律机制 |
| 关键路径法 | 明确关键任务、优化工期 | 实施复杂、变更难 | 工程、制造类复杂项目 | 专业培训必不可少 |
| 混合式 | 灵活兼容、适应性强 | 管理体系复杂 | 大型、跨部门创新项目 | 配套管理工具支持 |
🏆 三、企业案例与项目管理系统推荐:科学落地项目管理模式
企业在落地项目管理模式时,往往会遇到工具选择与团队转型的双重挑战。合理利用项目管理系统,可以极大提升模式执行力与项目成功率。
1、真实企业案例解析
- 案例一:某互联网初创公司,采用敏捷模式开发新产品,通过Scrum迭代,每两周交付新版本。使用简道云项目管理系统灵活搭建流程,团队沟通高效,项目上线时间缩短30%。
- 案例二:大型制造企业,采用关键路径法管理设备升级项目,通过项目管理工具实时监控关键路径,项目延期风险降低40%。
- 案例三:跨部门集团公司,采用混合式管理,前期需求分析用瀑布式,中后期开发用敏捷式。引入看板工具,实现部门协同,项目交付率提升25%。
2、主流项目管理系统推荐与评分
简道云:国内市场占有率第一的零代码数字化平台
- 推荐分数:★★★★★
- 介绍:零代码搭建,灵活定制,支持项目立项、计划、进度、成本管控等全流程管理,口碑极佳。
- 功能亮点:无需代码,流程可随需调整,支持多种管理模式(敏捷、瀑布、看板等),还可自动生成报表,提升决策效率。
- 应用场景:中小企业、创新型团队、大型集团均适用,特别适合需要快速上线、灵活调整的项目。
- 适用企业与人群:项目经理、IT主管、业务部门负责人、创业团队。
简道云项目管理系统模板在线试用:www.jiandaoyun.com
飞书项目管理
- 推荐分数:★★★★
- 介绍:集成协作与任务管理,适合敏捷开发和团队沟通。
- 功能亮点:一体化协同、日程管理、文件共享,支持敏捷和看板。
- 应用场景:互联网团队、跨部门协作。
- 适用企业与人群:中小型企业、IT团队、产品经理。
明道云
- 推荐分数:★★★★
- 介绍:以工作流驱动项目管理,适合流程化企业。
- 功能亮点:自定义流程、可视化看板、数据报表。
- 应用场景:制造、服务业、流程管理要求高的企业。
- 适用企业与人群:运营主管、制造业项目经理。
Teambition
- 推荐分数:★★★☆
- 介绍:任务驱动式管理,注重团队协同与进度跟踪。
- 功能亮点:任务分解、进度跟踪、文件管理。
- 应用场景:研发、设计、营销团队。
- 适用企业与人群:中小型创新企业、项目团队。
Jira
- 推荐分数:★★★☆
- 介绍:国际知名敏捷管理工具,适合技术研发团队。
- 功能亮点:敏捷开发、看板、Scrum支持、插件丰富。
- 应用场景:技术研发、产品开发。
- 适用企业与人群:IT公司、技术团队、敏捷项目经理。
项目管理系统选型建议表
| 系统名称 | 推荐分数 | 主要功能 | 应用场景 | 适用企业/人群 |
|---|---|---|---|---|
| 简道云 | ★★★★★ | 全流程、零代码 | 各行业、全场景 | 项目经理、主管、团队 |
| 飞书 | ★★★★ | 协同、敏捷、看板 | 互联网、协作团队 | 产品/研发经理 |
| 明道云 | ★★★★ | 流程、报表、看板 | 制造、服务业 | 运营、制造经理 |
| Teambition | ★★★☆ | 任务、进度、协同 | 创新、研发团队 | 项目团队 |
| Jira | ★★★☆ | 敏捷、看板、插件 | 技术开发 | IT技术团队 |
核心观点:工具不是万能钥匙,但选对了系统,项目管理模式的落地效率会大大提升。尤其是简道云,无需敲代码就能极速上线,性价比极高,适合绝大多数企业。
🚀 四、企业如何科学选择项目管理模式?实用建议与流程指南
项目管理模式的选择,并非一次性的决策,而是动态调整、持续优化的过程。企业可以参考以下流程,科学制定项目管理策略:
1、需求与目标分析
- 明确项目目标(创新、交付、运营等)
- 梳理业务需求,区分刚性与弹性部分
- 评估项目周期与可预见变更
2、团队现状与能力评估
- 盘点团队结构与协作习惯
- 识别核心能力与短板
- 考虑跨部门沟通成本
3、业务复杂度与资源匹配
- 分析项目任务数量和依赖关系
- 评估资源配置能力(人力、技术、资金)
- 规划合理的进度与里程碑
4、试点与落地实施
- 选择小范围试点,验证模式效果
- 利用项目管理系统加强流程管控
- 持续收集反馈,优化管理流程
5、管理工具与系统选型
- 结合管理模式,选择合适的项目管理系统
- 推荐优先试用简道云,灵活调整流程,无代码快速上线
- 保持工具与团队、模式的高度协同
企业落地项目管理模式流程表
| 步骤 | 关键要点 | 推荐工具/系统 | 实施建议 |
|---|---|---|---|
| 需求分析 | 明确目标、梳理需求 | 简道云 | 需求分层、目标分解 |
| 团队评估 | 结构、能力、沟通 | 飞书 | 建立协作机制 |
| 复杂度分析 | 任务、依赖、资源 | 明道云 | 优化任务分配 |
| 试点实施 | 小步快跑、反馈 | Jira | 快速迭代优化 |
| 工具选型 | 兼容模式、易用性 | 简道云 | 零代码灵活调整 |
核心观点:项目管理模式的科学选择,是企业高效达成目标、提升竞争力的关键。流程化决策+数字化工具,可以让管理落到实处。
🎯 五、总结与价值强化
企业如何选择适合自己的项目管理模式?五大常见模式详细对比与实用建议,正是帮助管理者从模式认知、优劣权衡、案例落地到工具选型,全面提升项目管理效能。本文不仅梳理了五大主流管理模式的适用场景和优缺点,还结合真实企业案例和主流项目管理系统推荐,给出落地流程和科学选型策略。无论你的企业处于何种发展阶段,只要结合自身需求、团队结构和业务特质,合理选择和调整项目管理模式,项目成功率和团队效能都将实现质的飞跃。
再次推荐简道云项目管理系统,无需敲代码,高度灵活,支持各类项目管理需求,免费在线试用,助力企业高效落地项目管理模式。
简道云项目管理系统模板在线试用:www.jiandaoyun.com
参考资料:
- 《项目管理知识体系指南》(PMBOK,第七版),中国项目管理
本文相关FAQs
1. 老板总说项目延期、资源浪费,是不是选错了项目管理模式?小公司项目频繁变动,怎么选才靠谱?
项目总延期,资源老是不够用,老板天天吐槽。其实我也在怀疑是不是管理模式选错了,尤其我们公司项目需求经常变,团队也不大,死板的方法感觉很难用。有没有大佬能聊聊,小型企业面对频繁变动和有限资源,到底该怎么选项目管理模式?稳定和灵活之间怎么权衡啊?
你好,这个问题真的很常见!我自己在初创公司也踩过不少坑,项目总是变来变去,传统管理模式根本hold不住。结合自己的经历,给你一些思路:
- 敏捷模式优先考虑 项目需求变动大,敏捷模式(比如Scrum、看板)真的很适合。它强调短周期迭代、快速响应变化,团队可以根据实际情况灵活调整,不会因为一开始的计划定死而导致后续混乱。
- 别追求完美流程,适合最重要 很多小公司一开始就想套用大公司的标准流程(比如瀑布),结果发现文档、流程一堆,实际工作效率反而低。小公司资源有限,建议选轻量级模式,比如只用核心的看板+定期回顾,能把握住项目进度和问题就够了。
- 团队沟通很关键 不管选什么模式,团队沟通一定要跟上。小团队可以每天站会,项目进展、遇到问题随时反馈。别等着开大会议、写大报告,直接用即时工具就行。
- 结合数字化工具提升效率 现在很多零代码项目管理系统支持灵活定制,比如简道云项目管理系统,能根据不同项目的实际需求随时调整流程,项目立项、计划、进度、成本都能在线管控,试用也很方便。对于小公司来说,降低流程搭建成本,提升响应速度,口碑和性价比都很高。 简道云项目管理系统模板在线试用:www.jiandaoyun.com
- 灵活切换模式,不要死守一种 有时候项目初期可以用敏捷,后期任务明确了再切换到更规范的管理方法。不用担心切换带来混乱,关键是团队对当前模式有共识,切换后及时沟通就好。
总的来说,小公司项目管理模式别太重,轻量、灵活、沟通顺畅才是王道。如果老板总抱怨,不妨和他一起梳理下流程,试试敏捷和数字化工具,真的能省不少事!大家有不同经验也欢迎分享~
2. 传统瀑布模式到底适合啥项目?老板老说“敏捷好”,但我们项目需求超明确,用敏捷会不会反而拖慢进度?
最近公司新项目需求非常清晰,开发周期也定得很死,但老板看了点书,老说让我们用敏捷,怕落后。其实我觉得瀑布模式可能更合适。有没有人能说说,瀑布模式到底适合什么类型的项目?如果项目需求都定死了,用敏捷是不是反而麻烦?
你好,遇到这种“瀑布vs敏捷”争论,真的挺常见。其实这两种模式各有适用场景,不是非黑即白,主要看项目自己的特点:
- 瀑布模式适合需求明确、变动极小的项目 比如传统软件开发、硬件产品、政府项目等,需求在一开始就定下来,开发、测试、上线流程分明。瀑布模式能让整个团队有条不紊地推进,不容易出现“反复返工”。
- 敏捷模式适合需求易变、探索型项目 如果项目需求会根据市场、用户反馈快速变化,敏捷就很有优势。可以不断迭代、调整方向,减少沟通成本。
- 用敏捷会不会拖慢进度? 其实敏捷本身并不慢,关键在于需求是否真的会变。如果需求已经100%明确,敏捷的迭代、频繁沟通反而会让团队多花时间在没必要的调整上,进度可能会变慢,还容易让开发人员产生“流程繁琐”的感觉。
- 老板担心落后,可以尝试“混合模式” 如果老板坚持敏捷,也可以在瀑布主流程中加入一些敏捷元素,比如定期回顾、阶段性小迭代,但主线还是按照瀑布推进。这样既能保证进度,又能让团队适应新趋势。
- 沟通是关键,别让模式绑架项目 跟老板沟通时,建议用项目实际需求说话。可以把项目流程画出来,讨论各阶段是否真的需要频繁调整。如果需求很稳定,说明瀑布模式更合适;如果后续有可能调整,则可以考虑引入敏捷。
总结一下:项目管理模式没有绝对好坏,关键是适合项目实际情况。如果需求明确,瀑布模式确实更高效,但也可以结合敏捷的一些优势,形成自己的“混合模式”。大家可以根据实际需求灵活调整,不用盲目跟风~
3. 团队跨部门协作总是踩坑,不同岗位对项目管理模式意见不一,怎么统一大家的使用习惯?
我们公司有技术、市场、产品、设计,项目一多,大家都用自己习惯的管理工具和模式,沟通起来特别费劲。有时候市场喜欢用表格,技术用看板,产品经理又想用流程图……项目推进很卡。有没有人遇到类似情况?团队协作时怎么让大家统一项目管理模式和工具?有什么实用建议?
你好,这种“工具大杂烩”的协作问题太常见了!我也遇到过,每个部门用的模式和工具都不一样,结果信息割裂,项目拖延。我的经验如下:
- 统一平台是关键 首先,可以尝试选用一个通用、易用的项目管理平台。例如简道云项目管理系统,不需要敲代码,各部门都能快速上手,而且可以根据实际业务灵活修改功能和流程。所有项目数据都能集中管理,沟通效率大幅提升。 简道云项目管理系统模板在线试用:www.jiandaoyun.com
- 梳理协作流程,让模式贴合实际 不同岗位关注点不一样,比如技术关注任务拆解,市场关注进度和资源,产品关注需求变更。建议大家一起梳理项目流转流程,找出协作的关键节点,比如需求评审、阶段验收、任务分派,把这些节点用流程图或看板统一起来。
- 分角色定制视图和权限 现代项目管理系统很多都支持角色定制,比如技术可以看任务列表,市场可以看进度报表,避免信息过载。大家只看自己关心的内容,项目整体又能高效推进。
- 定期回顾和培训 刚换工具大家可能会不习惯,建议定期做项目回顾,让大家反馈使用体验,有问题及时调整。可以安排一两次内部培训,确保每个人都能顺利上手新工具。
- 鼓励跨部门沟通和反馈 项目遇到卡点时,别让大家只在自己群里吐槽,可以建个项目群或用系统里的讨论区,及时沟通协作难题,减少误会和信息孤岛。
最后,统一项目管理模式和工具并不是一蹴而就的事,需要团队持续磨合。只要大家有共识,愿意试错和调整,协作效率绝对能提升不少。如果有其他具体难题,也欢迎一起探讨!

