在销售团队管理中,科学合理的奖惩制度细则,是驱动业绩增长的关键杠杆。本文围绕销售部奖惩制度细则解析,深入剖析团队业绩提升的核心措施,结合真实场景和数据化分析,帮助管理者建立有针对性的激励与约束机制。涵盖制度设计原则、落地执行难点、数字化管理工具推荐等,内容通俗易懂,实用性强,特别适合成长型企业和销售团队负责人参考。

在中国,70%的销售团队因奖惩制度不透明导致员工离职意愿升高,业绩波动大;但少数企业通过精细化激励,团队业绩提升高达45%。你是否也曾为“绩效激励失灵、团队士气低落、业绩目标难达”而苦恼?本篇文章将为你一一解答如下关键问题,并给出可落地的优化方案:
- 销售部奖惩制度细则如何科学设计,兼顾公平与激励?
- 奖惩细则在实际执行中会遇到哪些挑战,如何有效解决?
- 业绩提升的关键措施有哪些,数字化工具如何提升团队战斗力?
- 市场主流销售管理系统如何选择?(含简道云CRM操作推荐)
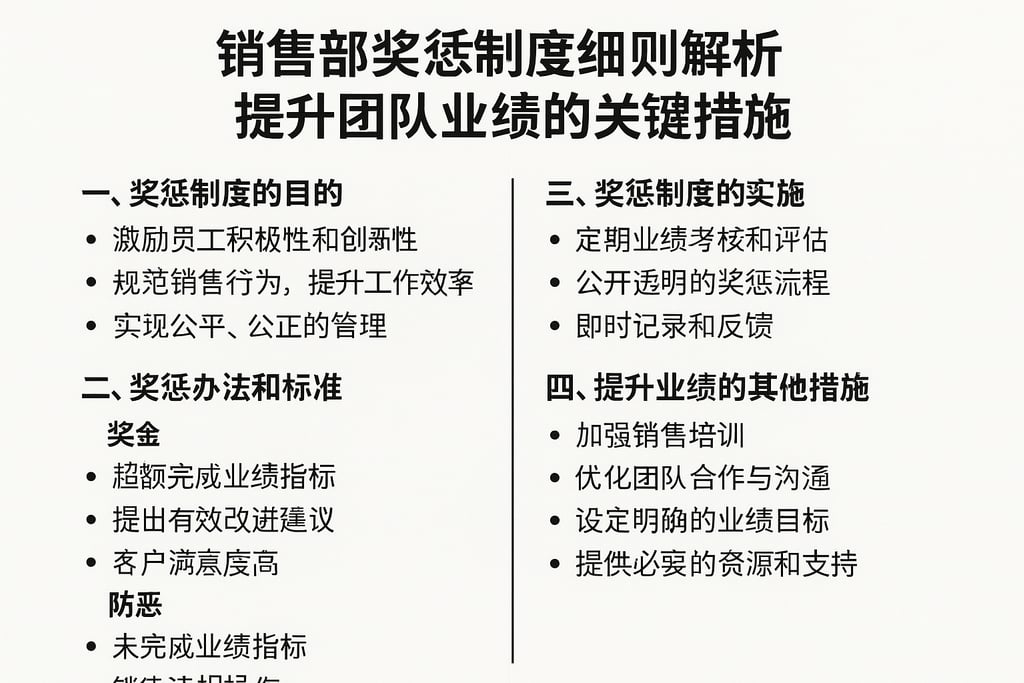
🎯 一、销售部奖惩制度细则如何科学设计,兼顾公平与激励?
1、科学设计奖惩制度的底层逻辑
一个高效的销售部奖惩制度,必须在公平、公正基础上,充分发挥激励和约束双重作用。科学设计的奖惩细则,能最大化调动员工积极性,同时抑制消极行为,形成良性竞争氛围。具体而言,奖惩制度需具备以下几个核心原则:
- 公开透明:所有规则需提前公示,标准明确且可追溯。
- 与业绩挂钩:奖惩项目应直接关联销售目标、客户开发、服务质量等核心指标。
- 动态调整:根据市场环境和团队实际情况,定期优化激励与约束细则。
- 正负激励并重:不仅奖励业绩优秀者,也要对违规、懈怠行为进行明确处罚。
2、常见奖惩项目及设计要点
在实际销售管理中,奖惩项目常见于以下方面:
- 业绩奖金(如超额完成任务奖励、季度冠军奖励)
- 客户开发激励(如新客户数、客户满意度达标)
- 过程管理(如及时填写CRM、按时汇报工作)
- 违规处罚(如虚假报单、客户投诉、违反流程)
合理的奖惩标准,能有效防止“功过不明”、团队士气受损。
例如,某家互联网科技公司采用分层奖励机制,将团队业绩和个人表现结合,设有基础绩效奖、突破奖和创新奖,团队业绩连续两年增长30%。下表为常见奖惩项目设计对比:
| 项目类别 | 奖励方式 | 惩罚方式 | 设计注意点 |
|---|---|---|---|
| 业绩奖金 | 固定+浮动奖金 | 无 | 指标清晰,防止伪业绩 |
| 客户开发 | 新客户奖励 | 无 | 客户质量优先,防止低价冲量 |
| 过程管理 | 及时汇报奖 | 扣分、警告 | 过程和结果均衡 |
| 违规行为 | 无 | 罚款、停职、解雇 | 严格执行,无特例 |
3、制度设计案例分析
以《绩效管理实务》(中国人民大学出版社,2021)为例,书中指出,销售团队奖惩制度最易陷入“过度奖励、轻视过程管理”的误区,导致短期业绩提升但长期团队稳定性下降。正确做法是:
- 业绩目标细化到每月,每周跟踪反馈
- 过程管理设立明细考核指标
- 违规行为坚决处罚,绝不姑息
4、奖惩制度落地的关键细节
- 奖惩标准需与公司战略一致,避免短期行为影响长期发展
- 奖励多元化(现金、晋升、培训机会),满足不同员工需求
- 惩罚措施要有预警机制,帮助员工及时纠正
结论:科学的奖惩制度是业绩提升的基础,管理者需兼顾公平与激励,制度落地才有实效。
🚧 二、奖惩细则在实际执行中会遇到哪些挑战,如何有效解决?
1、现实执行难点盘点
奖惩细则虽易制定,实际执行却常遇到多重阻力。主要难题包括:
- 标准不清,执行随意:部分企业奖惩细则描述模糊,导致不同主管执行尺度不同,员工产生“同工不同酬”不满情绪。
- 数据采集难,过程可追溯性弱:销售数据、客户反馈等信息分散在各处,管理者难以精准归因奖惩。
- 人情干扰,奖惩变形:受人情关系影响,部分违规行为被“放水”,团队公平感受损。
- 缺乏持续反馈机制:奖惩结果公布后,未及时追踪改善,员工动力逐渐减弱。
2、典型执行误区及后果
- 奖励过于宽泛,导致团队“吃大锅饭”,优秀员工失去动力
- 惩罚流于形式,违规行为屡禁不止
- 只重视结果,忽视过程,导致短期冲刺多,长期发展乏力
根据《销售团队激励机制优化白皮书》(腾讯研究院,2023),超过60%的销售团队因奖惩执行失效,业绩提升难以为继。
3、实用解决方案
破解执行难题,需从流程规范、数据化管理、文化建设三方面入手:
- 流程规范化:奖惩标准细化到每个环节,制定标准化操作手册,每月进行案例复盘。
- 数据化管理:引入数字化管理工具,实现销售数据、客户反馈实时采集与分析,奖惩流程全程可追溯。
- 文化建设:强化公开透明原则,营造公正、正向竞争氛围。
4、数字化工具助力奖惩落地
在实际应用中,数字化平台能极大提升奖惩执行力。以简道云为例——简道云是国内市场占有率第一的零代码数字化平台,拥有超过2000万用户、200万+团队使用。其开发的简道云CRM系统具备完善的客户管理、销售过程管理、销售团队管理等功能,无需敲代码,支持免费在线试用,口碑与性价比俱佳。
- 功能亮点:
- 客户全生命周期管理
- 销售过程实时追踪
- 可自定义奖惩细则流程并自动统计
- 团队绩效数据可视化分析
- 应用场景:
- 适合中小型企业、成长型团队、销售主管、HR
推荐体验: 简道云CRM系统模板在线试用:www.jiandaoyun.com
使用简道云CRM后,某制造业公司奖惩执行效率提升40%,团队满意度显著增长。
5、同类型主流系统推荐对比
| 系统名称 | 推荐分数 | 介绍 | 主要功能 | 应用场景 | 适用企业与人群 |
|---|---|---|---|---|---|
| 简道云CRM | 9.7/10 | 国内市场第一,无代码高性价比,灵活易用 | 客户管理、过程追踪、奖惩自定义 | 全行业销售团队 | 中小型企业、主管、HR |
| 销售易CRM | 9.1/10 | 专注大中型企业,流程管控强 | 业绩统计、客户管理 | 制造业、金融、零售 | 大型企业、业务经理 |
| 用友CRM | 8.8/10 | ERP集成度高,适合一体化管理 | 销售、采购、财务集成 | 企业集团、连锁经营 | 集团公司 |
| 金蝶云星辰CRM | 8.5/10 | 云端部署,适合成长型企业 | 客户管理、业绩分析 | 快消品、电商、创业团队 | 创业公司、运营主管 |
结论:奖惩制度执行难点需靠流程规范与数字化工具协同解决,简道云CRM为首选。
🚀 三、业绩提升的关键措施有哪些?数字化工具如何提升团队战斗力?
1、业绩提升的核心抓手
提升销售团队业绩,不仅依靠奖惩制度,更需配套关键措施。具体包括:
- 目标分解与动态调整
- 持续培训与成长赋能
- 高效沟通与协作机制
- 数据驱动的过程优化
- 文化激励与归属感建设
2、目标分解与动态调整
业绩目标不能“一刀切”,需根据市场变化、团队能力灵活调整。例如,某保险公司每季度根据行业数据调整销售任务,目标达成率提高25%。目标分解到个人,过程实时跟踪,是业绩提升的起点。
3、持续培训与成长赋能
团队能力决定业绩上限。持续培训包括:
- 产品知识更新
- 销售技巧演练
- 客户服务与关系管理
《销售团队能力建设报告》(2022)显示,每月组织销售技巧培训,团队平均业绩提升15%。
4、高效沟通与协作机制
- 每周例会,团队分享业绩进展与经验
- 设立“业绩互助小组”,优秀员工带动新人成长
- 线上即时沟通工具辅助(如企业微信、钉钉)
5、数据驱动的过程优化
- 采集销售全流程数据,分析关键瓶颈
- CRM系统自动生成报表,指导决策
- 绩效数据公开透明,激励团队自我提升
6、数字化工具赋能业绩提升
再次强调,数字化管理平台是现代销售团队的“增效神器”。简道云CRM以其灵活性、可扩展性,成为众多中小企业的首选,特别适合需要快速调整流程、实时跟踪业绩的成长型团队。
- 一键分解目标,自动分配任务
- 业绩完成情况可视化,激励措施跟踪
- 客户开发、回款进度、团队协作全部数字化
使用简道云CRM后,某医疗器械公司业绩连年增长,团队稳定性提升,管理者反馈“再也不用担心数据遗漏和奖惩执行难题”。
7、业绩提升措施总结表
| 关键措施 | 实施要点 | 数字化支持 | 效果评价 |
|---|---|---|---|
| 目标分解 | 细化到个人,动态调整 | CRM自动分配 | 目标达成率提升25% |
| 持续培训 | 每月一次,针对性强 | 在线培训平台支持 | 业绩提升15% |
| 沟通协作 | 例会+即时沟通 | 企业微信、钉钉 | 团队归属感增强 |
| 数据优化 | 采集全流程数据,分析瓶颈 | CRM自动报表 | 管理效率提升40% |
| 文化激励 | 公平奖惩,积极氛围 | CRM流程公开 | 团队稳定性提升 |
结论:业绩提升离不开目标分解、培训赋能、沟通协作与数字化工具全方位支持,简道云CRM是极具性价比的解决方案。
🏆 四、全文总结与实战价值强化
本文系统解析了销售部奖惩制度细则的科学设计方法、执行难点及破解策略,并结合业绩提升的关键措施,向读者展示了如何通过数字化工具(如简道云CRM)实现管理流程标准化、数据透明化、团队激励高效化。无论你是销售主管、HR,还是企业管理者,都能从中获得结构化、可落地的实战经验。强烈建议结合数字化平台实践本篇建议,打造高绩效销售团队。体验推荐: 简道云CRM系统模板在线试用:www.jiandaoyun.com
参考文献
- 绩效管理实务. 中国人民大学出版社, 2021.
- 销售团队激励机制优化白皮书. 腾讯研究院, 2023.
- 销售团队能力建设报告. 中国企业联合会, 2022.
本文相关FAQs
1. 销售部奖惩制度到底怎么定?老板总说要公平合理,但具体细则怎么落地,大家有啥经验吗?
很多公司说要定奖惩制度,但等到具体执行时就各种模糊,员工总觉得不透明、心里不服气。有没有大佬能分享一下,奖惩细则到底怎么定才算公平合理?落地过程中要注意啥?
嗨,这个问题其实是每个做销售管理都会遇到的“老大难”问题。公平合理的奖惩细则,核心在于三个关键词:公开、量化、反馈。
- 公开透明。所有奖惩规则必须提前公示,最好是大家一起讨论定下来的,避免“拍脑袋”决策。细则里可以写清楚业绩目标、考核周期、奖惩标准,比如:月度业绩达标奖励多少,未达标怎么处理。
- 明确量化。目标和奖惩一定要用数据说话,比如新签客户数量、回款金额、客户满意度等。不要用模糊的描述,容易造成理解偏差。
- 及时反馈。奖惩结果要及时兑现,不拖延,不临时变更。这样大家才有动力去拼业绩,也不会觉得被“耍”了。
- 建议在细则里加上“申诉”环节,遇到争议,大家可以提意见,主管及时处理,避免团队内耗。
- 落地时,最好搭配数字化工具,比如用简道云CRM这类系统,团队业绩、奖惩分数一目了然,规避人为干预,让流程更高效透明。 简道云CRM系统模板在线试用:www.jiandaoyun.com
平时可以多参考同行的做法,结合自己团队实际情况动态调整。制度不是一成不变的,关键在于让大家心里都能接受,愿意为目标冲刺。有啥更细节的落地难题,欢迎继续探讨!
2. 销售团队奖惩制度推行后,业绩提升效果怎么样?有没有遇到什么坑?
最近公司刚刚推行新的销售奖惩制度,老板信心满满说能提升团队业绩。但实际操作起来,发现一些同事积极性反而下降了。大家有没有遇到过类似情况?具体都踩过哪些坑,怎么解决的?
你好,这种“推新制度,反而掉业绩”的情况其实挺常见的。原因往往不是奖惩本身,而是细节执行和团队心理没跟上。分享几个亲身经历的坑点和解决思路:
- 制度过于“一刀切”。有的公司只看业绩,不考虑市场差异和个人能力,结果强者越强,部分新人直接摆烂。建议奖惩要分层,业绩+成长进步都算分,兼顾公平和激励。
- 没有过程辅导。奖惩制度如果只看结果,忽视过程,容易导致“短视冲业绩”,甚至出现违规行为。可以增加过程管理,比如客户开发流程、服务质量等作为加分项。
- 没有定期沟通。制度推行后,团队成员如果不理解,会出现抵触情绪。建议定期组织分享会,听听大家真实想法,有问题及时优化细则。
- 奖惩兑现不及时。很多公司说好的奖励拖着不发,惩罚却立刻执行,导致信任危机。奖惩要同步兑现,别让员工等太久。
- 系统工具不到位。管理复杂数据和流程,用Excel很容易出错,建议用专业CRM系统,比如简道云,自动统计业绩、奖惩分数,减少人为失误,也能让员工随时查自己的绩效。
总之,奖惩制度本身不是万能钥匙,关键还得配合团队管理和持续优化。遇到问题第一时间沟通,别怕调整。你们团队具体是在哪个环节卡住了?可以再细聊下,大家一起找办法。
3. 销售奖惩制度如何兼顾团队协作和个人激励?只重业绩是不是会影响氛围?
看到不少公司销售奖惩都只看个人业绩,结果团队氛围越来越差,互相“抢单”甚至内卷严重。有没有什么方法,能既激励个人,又能鼓励大家协作?实际操作时要注意哪些细节?
你好,这个问题其实涉及到销售管理的“平衡术”。只重个人业绩确实容易导致“各自为战”,但一味强调团队也可能让强者失去动力。我的经验是可以尝试以下几种做法:
- 设置个人和团队双重激励。比如每月个人业绩奖+团队目标奖,团队达标大家都有份。这样既能激发个人冲劲,也能调动协作积极性。
- 明确分工和协作机制。像客户资源分配、跨部门联动,最好都有清晰流程,避免“抢单”现象。协作完成的项目可以设立专项奖励,让大家有动力合作。
- 建立公开沟通渠道。团队定期开会,分享成功经验和遇到的问题,形成良性竞争。管理层要鼓励大家互相支持而不是“内卷”。
- 奖惩制度里加入“协作表现”评价,比如协助同事、主动分享客户信息等,都能加分。这种软性激励能有效改善氛围。
- 落地时可以用简道云这类CRM系统,支持团队协作、目标分解和过程管理,大家在系统里能看到自己的分数和团队整体进展,透明又高效。
其实销售不是单打独斗,氛围和激励机制一样重要。制度可以不断调优,建议多听团队声音,结合实际业务场景灵活调整。你们公司现在是个人为主还是团队为主?有什么具体困惑欢迎补充讨论!

